Advantages and limitations of initial combination therapy in pulmonary arterial hypertension patients in Russia
- Authors: Shmalts A.A.1,2, Gorbachevsky S.V.1,2
-
Affiliations:
- Bakoulev Scientific Center for Cardiovascular Surgery
- Russian Medical Academy of Continuous Professional Education
- Issue: Vol 92, No 12 (2020)
- Pages: 80-85
- Section: Articles
- Submitted: 07.02.2021
- Accepted: 07.02.2021
- Published: 15.12.2020
- URL: https://ter-arkhiv.ru/0040-3660/article/view/60260
- DOI: https://doi.org/10.26442/00403660.2020.12.000840
- ID: 60260
Cite item
Full Text
Abstract
Pulmonary arterial hypertension (PAH) is severe and often times rapidly progressive disease with fatal outcome. The concept of initial combination of PAH-specific therapies in high risk patients at baseline was first described in the European guidelines on pulmonary hypertension (PH) in 2009, and in low or intermediate risk patients at baseline in 2015. Interestingly, that in Cologne Experts Consensus, and then in the 6th World Symposium on PH medical community started considering initial combination therapy as one of the most important pillars in PAH treatment algorithms in 2018. As of August 2020, as many as 8 formulations of 7 reference PAH-specific drugs are licensed for medical use in the Russian Federation. On top of that, 6 abbreviated drugs (generics) have also become available few years ago. Unfortunately, intravenous and subcutaneous prostacyclin analogs (PCA) and tadalafil are not approved for PH patients treatment in the Russian Federation. In this narrative review paper we attempted to describe studies on initial dual combination therapy with PAH-specific drugs registered in Russia, i.e. ambrisentan and riociguat, macitentan and riociguat, macitentan and sildenafil in low or intermediate risk patients at baseline, as well as iloprost inhaled and sildenafil, iloprost inhaled and bosentan in high risk patients. Some beneficial pharmacological effects due to the synergy between ambrisentan plus riociguat, and inhaled iloprost plus sildenafil appear to be interesting and require further clinical confirmation. Other initial combinations of PAH-specific agents require large-scale clinical trials as well.
Full Text
АРЭ – антагонист рецепторов эндотелина
БКК – блокаторы кальциевых каналов
ДЛА – давление в легочной артерии
иФДЭ-5 – ингибитор фосфодиэстеразы 5-го типа
КПОС – катетеризация правых отделов сердца
ЛАГ – легочная артериальная гипертензия
ЛГ – легочная гипертензия
ЛСС – легочное сосудистое сопротивление
ОФП – острая фармакологическая проба
РКИ – рандомизированное контролируемое исследование
ФК – функциональный класс
6МХ – 6-минутная ходьба
NT-proBNP – мозговой натрийуретический пептид
Легочная артериальная гипертензия (ЛАГ) – тяжелое и, часто, быстропрогрессирующее заболевание с фатальным исходом [1–3]. Современная ЛАГ-специфическая терапия пятью классами лекарственных препаратов – простаноидами, антагонистами рецепторов эндотелина (АРЭ), ингибиторами фосфодиэстеразы 5-го типа (иФДЭ-5), стимуляторами растворимой гуанилатциклазы и агонистами рецепторов простациклина позволила существенно улучшить прогноз пациентов [1, 3–6].
Согласно действующим Европейским рекомендациям (ESC/ERS, 2015 [4]) для терапии ЛАГ могут использоваться 16 лекарственных форм 12 специфических препаратов, согласно обновленным рекомендациям Американского торакального общества (CHEST, 2019 [5, 6]) – 14 лекарственных форм 10 специфических препаратов. На протяжении последних двух десятилетий сформировалась концепция последовательной комбинированной ЛАГ-специфической терапии [1, 3–12].
Возможность начальной комбинированной ЛАГ-специфической терапии у пациентов исходно высокого риска впервые закреплена в Европейских рекомендациях по легочной гипертензии (ЛГ) в 2009 г. [8], а у пациентов исходно низкого и промежуточного риска – в Европейских рекомендациях в 2015 г. [4]. В 2018 г. Кельнский консенсус экспертов [10], а затем 6-й Всемирный симпозиум по ЛГ [11] повысили роль начальной комбинированной терапии в алгоритмах лечения ЛАГ. Согласно алгоритму Кельнской группы экспертов при «классической» ЛАГ низкого или промежуточного риска показана стартовая двухкомпонентная пероральная специфическая терапия, а при исходно высоком риске – стартовая трехкомпонентная терапия, включающая внутривенные простаноиды [10]. Согласно алгоритму 6-го Всемирного симпозиума по ЛГ [11] при низком и промежуточном риске должна применяться стартовая пероральная комбинированная терапия (стартовая монотерапия оговорена для отдельных случаев), а при исходно высоком риске – стартовая комбинированная терапия, включающая внутривенные простаноиды (рис. 1, см. на цветной вклейке).
Рис. 1. Алгоритм лечения ЛАГ, 6-й Всемирный симпозиум по ЛГ, 2018 г. [11]. Примечание, в/в - внутривенно, п/к - подкожно; a-h,j - согласно рекомендациям ESC/ERS, 2015 [4]; iмаксимальная медикаментозная терапия - тройная комбинированная, включая п/к или в/в простагландины (при высоком риске предпочтительно в/в).
При этом достаточной доказательной базой (класс и уровень рекомендаций I-B [4]) для начальной комбинированной терапии у пациентов исходно низкого и промежуточного риска к настоящему времени обладает лишь сочетание амбризентана и тадалафила. Преимущество стартовой комбинации амбризентана и тадалафила перед монотерапией каждым из препаратов при ЛАГ II–III функционального класса (ФК) в снижении риска прогрессирования заболевания, приросте дистанции 6-минутной ходьбы (6МХ) и снижении уровня мозгового натрийуретического пептида (NT-proBNP) продемонстрировано в рандомизированном контролируемом исследовании (РКИ) III–IV фазы AMBITION (n=500) [13].
Меньшую доказательную базу (класс и уровень рекомендаций IIa-C [4]) для пациентов исходно высокого риска имеет стартовое сочетание бозентана, силденафила и внутривенного эпопростенола, а также стартовое сочетание бозентана и внутривенного эпопростенола [14–16]. В неконтролируемом исследовании O. Sitbon и соавт., 2014 (n=19) [14] показали, что через 32±19 мес стартовой тройной терапии бозентаном, силденафилом и внутривенным эпопростенолом у ранее не получавших специфического лечения пациентов III–IV ФК наблюдалось стойкое клиническое и гемодинамическое улучшение при 100% 3-летней выживаемости.
В Российской Федерации по состоянию на 1 августа 2020 г. [17] зарегистрированы 8 лекарственных форм 7 оригинальных ЛАГ-специфических препаратов (см. таблицу). Помимо оригинальных зарегистрировано также 6 генерических препаратов. К сожалению, внутривенные и подкожные простаноиды, а также тадалафил для лечения ЛГ в нашей стране не одобрены.
Одобренные в РФ ЛАГ-специфические препараты по состоянию на 01.08.2020 [17] | |||
Торговое наименование | Международное непатентованное наименование | Дата регистрации | Наименование держателя или владельца регистрационного удостоверения |
Оригинальные референтные препараты | |||
Адемпас | Риоцигуат | 25.09.2014 | Байер АГ |
Апбрави | Селексипаг | 07.06.2019 | ООО «Джонсон & Джонсон» |
Вентавис | Илопрост | 23.06.2010 | Байер АГ |
Волибрис | Амбризентан | 12.12.2011 | АО «ГлаксоСмитКляйн Трейдинг» |
Опсамит | Мацитентан | 16.11.2015 | ООО «Джонсон & Джонсон» |
Ревацио | Силденафил | 09.02.2011 | Пфайзер Инк. |
Траклир* | Бозентан | 27.07.2011 | ООО «Джонсон & Джонсон» |
Траклир ДТ | Бозентан | 14.03.2016 | ООО «Джонсон & Джонсон» |
Генерики (воспроизведенные) препараты | |||
Бозентан | Бозентан | 27.12.2019 | ООО «Герофарм» |
Бозенекс | Бозентан | 21.03.2017 | АО «Рафарма» |
Бозентан Канон | Бозентан | 28.03.2019 | ЗАО «Канонфарма Продакшн» |
Вазенекс | Бозентан | 08.08.2019 | АО «Фармсинтез» |
Cилденафил | Cилденафил | 15.08.2017 | АО «Вертекс» |
Силденафил Кардио | Силденафил | 29.11.2017 | НАО «Северная звезда» |
*Зарегистрирован в РФ в 2006 г., прошел перерегистрацию в 2008 и 2011 гг. [1, 18]. | |||
Далее мы рассмотрим опубликованные исследования (за исключением описаний отдельных случаев), посвященные начальной комбинированной ЛАГ-специфической терапии зарегистрированными в РФ препаратами. Вначале остановимся на комбинации пероральных препаратов, чаще используемых у пациентов низкого и промежуточного риска.
В 2018 г. в небольшом неконтролируемом исследовании M. Thakrar и соавт. (n=8) [19] впервые показали прирост дистанции 6МХ и улучшение гемодинамических показателей (среднего давления в легочной артерии – ДЛА, легочного сосудистого сопротивления – ЛСС, сердечного и ударного индексов) у пациентов, получавших стартовую комбинацию амбризентана и риоцигуата. В 2020 г. в неконтролируемом исследовании C. Thornton и соавт. (n=12) [20] продемонстрировали улучшение эхокардиографических показателей (систолической экскурсии фиброзного кольца трикуспидального клапана, Tei-индекса правого желудочка, соотношения диаметров правого и левого желудочков, расчетного давления в правом желудочке и площади правого предсердия) на фоне начальной терапии амбризентаном и риоцигуатом. Любопытно, что в экспериментальной работе F. Liang и соавт. [21] выявили биохимический синергизм амбризентана и риоцигуата еще в 2014 г. Авторы обнаружили, что сочетание риоцигуата и амбризентана вызывало значительно более выраженную легочную вазодилатацию, чем сумма релаксирующих эффектов каждого из препаратов (при этом комбинация риоцигуата с бозентаном и мацитентаном подобным эффектом не обладала), и объяснили этот благоприятный фармакологический эффект дополнительной продукцией оксида азота, вызванной стимуляцией эндотелиновых рецепторов типа В (амбризентан, в отличие от бозентана и мацитентана – селективный АРЭ типа А).
Очевидно, что сочетание бозентана и силденафила не может рассматриваться как опция для начальной комбинированной ЛАГ-специфической терапии. Несмотря на наличие такого опыта [22, 23], исследования СOMPASS-2 и NCT00323297 убедительно показали неэффективность последовательной комбинации этих препаратов, вероятно, вследствие опосредованного цитохромом Р450 лекарственного взаимодействия со снижением концентрации силденафила [24–26].
Публикаций по начальной комбинированной ЛАГ-специфической терапии бозентаном и риоцигуатом к настоящему времени нет.
При наличии фармакокинетической информации о начальной комбинации амбризентана и силденафила (в том числе об отсутствии лекарственного взаимодействия, опосредованного цитохромом Р450 [27, 28]) к настоящему времени имеются лишь единичные клинические упоминания о стартовой комбинированной терапии этими препаратами, причем результаты комбинации не приводятся отдельно [22].
В 2019 г. в ретроспективном исследовании R. Sulica и соавт. (n=15) [29] впервые продемонстрировали эффективность стартовой комбинации мацитентана и риоцигуата. У ранее не получавших специфической терапии больных с ЛАГ III ФК (подавляющее большинство) на фоне терапии мацитентаном и риоцигуатом увеличивалась дистанция 6МХ, снижался уровень BNP, улучшались гемодинамические показатели (среднее ДЛА, ЛСС и сердечный индекс), а низкая степень риска ЛАГ достигалась в 47% случав через 13,7±3,6 мес терапии (рис. 2, см. на цветной вклейке). Трехлетняя выживаемость составила 85%. R. Sulica и соавт. [29] отмечают, что при начальной комбинированной терапии мацитентаном и риоцигуатом среднее ДЛА снижалось, а сердечный индекс повышался в большей степени, чем при монотерапии этими препаратами по данным исследований PATENT [30] и SERAPHIN [31].
Рис. 2. Изменение степени риска ЛАГ при начальной комбинированной терапии мапитентаном и риопигуатом у ранее не получавших специфического лечения пациентов (%). Исходно 93% пациентов имели промежуточный, 7% - высокий риск. В среднем через 13,7±3,6 мес терапии у 47% больных наблюдался низкий, у 53% - промежуточный риск [29].
В посвященном начальной ЛАГ-специфической терапии ретроспективном исследовании A. Rinaldi и соавт., 2018 [23] 28 пациентов получали стартовую комбинацию мацитентана и силденафила. Последняя эффективнее улучшала гемодинамику (среднее ДЛА, ЛСС и сердечный индекс), чем монотерапия АРЭ или иФДЭ-5. В неконтролируемом исследовании REPAIR, 2020 [32], продемонстрировавшем увеличение ударного объема правого желудочка и улучшение некоторых гемодинамических показателей при терапии мацитентаном, 27 пациентов со II–III ФК получали мацитентан в начальной комбинации с иФДЭ-5. Однако информация, с какими именно иФДЭ-5 сочетали мацитентан, а также результаты терапии для указанной подгруппы, не даются. Значимого лекарственного взаимодействия между мацитентаном и силденафилом не наблюдается [33].
Работ по применению селексипага в начальной комбинации с другим зарегистрированными в нашей стране ЛАГ-специфическими препаратами к настоящему времени нет.
Согласно Евразийским рекомендациям по ЛГ-2019 [12] пациентам с ЛАГ высокого исходного риска показана стартовая комбинированная терапия, включающая ингаляционный илопрост (в качестве альтернативы внутривенным простаноидам при отсутствии их регистрации). После ингаляции илопроста наблюдается прямая легочная вазодилатация со значительным улучшением ДЛА, ЛСС, сердечного выброса, а также насыщения кислородом смешанной венозной крови [34].
Еще в 2001 г. H. Wilkens и соавт. [35] показали, что комбинация ингаляционного илопроста с силденафилом при краткосрочном применении эффективнее снижала среднее ДЛА, чем каждый из препаратов в отдельности. Кроме того, комбинация позволяла избежать быстрого возврата среднего ДЛА к исходному после окончания действия илопроста.
В 2002 г. H. Ghofrani и соавт. [36] продемонстрировали большее краткосрочное снижение ЛСС под влиянием комбинации ингаляционного илопроста и силденафила по сравнению с суммой эффектов каждого из препаратов в отдельности. Синергизм препаратов с благоприятным фармакологическим эффектом авторы объяснили тем, что иФДЭ-5 силденафил может препятствовать деградации не только циклического гуанозинмонофосфата, но также и циклического аденозинмонофосфата (обусловливающего вазодилатирующий эффект простаноидов) и тем самым пролонгировать действие ингаляционного илопроста [36–39].
М. Lopez-Meseguer и соавт., 2013 [40] использовали комбинацию ингаляционного илопроста и силденафила в качестве альтернативы внутривенному эпопростенолу у 8 пациентов с ЛАГ IV ФК, 4 из которых были кандидатами на трансплантацию легких. Стартовая комбинация использовалась в 6 случаях. При исходной невозможности прохождения теста 6МХ ввиду клинической тяжести уже через 3 мес была достигнута дистанция 322±90 м (рис. 3). Выживаемость через 1 и 5 лет составила 100 и 75%, никто из пациентов не оставался в IV ФК. Трансплантация легких выполнена одному пациенту через 6,8 года, еще один кандидат умер через 1,2 года.
Рис. 3. При исходной невозможности прохождения теста 6МХ ввиду клинической тяжести у 8 пациентов с ЛАГ IV ФК уже через 3 мес начальной комбинированной терапии ингаляционным илопростом и силденафилом достигнута дистанция 322±90 м [40].
В ретроспективном исследовании H. Gall и соавт., 2016 [41] проанализировали 148 пациентов, получавших комбинированную терапию ингаляционным илопростом и силденафилом. Из них в 24 наиболее тяжелых случаях с ЛАГ III–IV ФК и наибольшими исходным средним ДЛА и ЛСС применялась стартовая комбинация, в остальных случаях – последовательные. H. Gall и соавт. и М. Lopez-Meseguer и соавт. объясняют положительный фармакологический эффект комбинации синергизмом ингаляционного илопроста и силденафила [40, 41].
В многоцентровом открытом РКИ III фазы X. Han и соавт., 2017 (n=27) [42] у больных ЛАГ III–IV ФК продемонстрировали, что стартовая комбинация бозентана и ингаляционного илопроста эффективнее увеличивала дистанцию 6МХ, улучшала показатели гемодинамики (среднее ДЛА, сердечный индекс), NT-proBNP, ФК и качество жизни по сравнению с монотерапией каждым из препаратов. Лекарственного взаимодействия между ингаляционным илопростом и бозентаном не отмечается [43].
Публикаций по начальной комбинированной ЛАГ-специфической терапии ингаляционным илопростом в сочетании с амбризентаном, мацитентаном, риоцигуатом и селексипагом до настоящего времени нет.
Заключая анализ работ по начальной двойной ЛАГ-специфической терапии, следует остановиться на ретроспективном исследовании М. Van de Veerdonk и соавт., 2017 (n=80) [44], сравнившем эффективность начальной терапии иФДЭ-5 (силденафил и тадалафил) в сочетании с различными АРЭ (амбризентан, бозентан, мацитентан и ситакзентан) и монотерапии этими же препаратами. Авторы пришли к выводу, что начальная двойная комбинированная терапия обеспечивала большее снижение ЛСС, ДЛА, NT-proBNP, а также объема, фракции выброса и напряжения стенки правого желудочка по сравнению с начальной монотерапией.
Представляется, что и результаты нескольких недавних метаанализов [45–47], продемонстрировавших превосходство последовательной двойной комбинированной ЛАГ-специфической терапии над мототерапией в улучшении показателей гемодинамики и переносимости физической нагрузки, в известной степени можно интерполировать и на начальную комбинированную терапию.
К сожалению, уникальное РКИ TRITON [48], впервые в мировой практике сравнившее эффективность начальной тройной (мацитентан, тадалафил и селексипаг) против начальной двойной (мацитентан и тадалафил) комбинированной терапии у ранее не получавших специфического лечения больных ЛАГ, не достигло первичной конечной точки.
Отсутствие регистрации тадалафила для лечения ЛГ не позволяет рекомендовать начальную комбинированную терапию для пациентов исходно низкого и промежуточного риска в Евразийском алгоритме лечения ЛАГ (рис. 4, см. на цветной вклейке) [12]. Любопытно, что и алгоритм CHEST-2019 [5, 6] рассматривает стартовую комбинированную терапию амбризентаном и тадалафилом для ЛАГ II–III ФК, «если больного можно обеспечить и он не имеет противопоказаний к такой комбинации». Если же «пациента невозможно обеспечить или имеются противопоказания к комбинации амбризентана и тадалафила», предлагается рассмотреть стартовую монотерапию любым из пероральных препаратов.
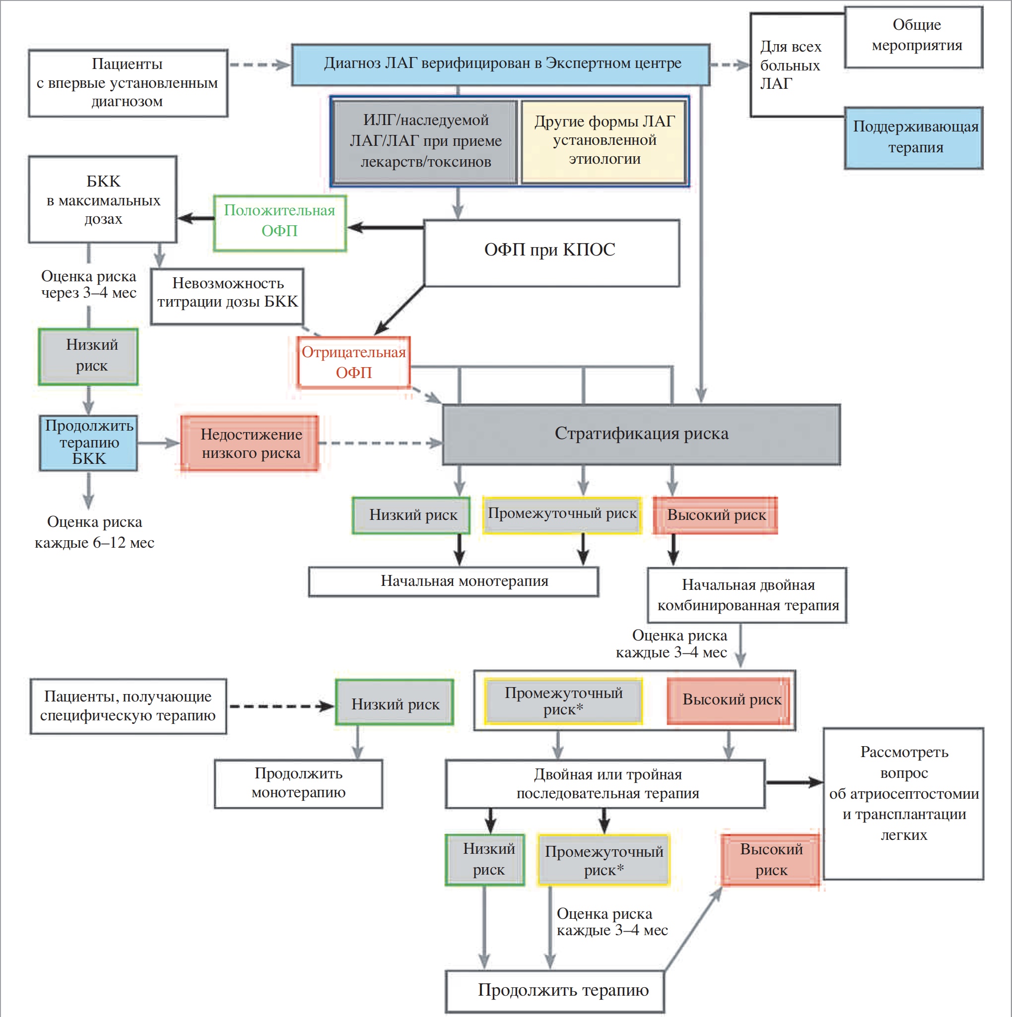
Рис. 4. Алгоритм лечения ЛАГ, Евразийские клинические рекомендации по диагностике и лечению АГ-2019 [12]. Примечание. ИЛГ - идиопатическая легочная гипертензия, ОФП - острая фармакологическая проба, КПОС - катетеризация правых отделов сердца, БКК - блокаторы кальциевых каналов. #При невозможности достижения максимальных доз БКК назначение совместно с АРЭ; *рассмотреть возможность стратегии переключения иФДЭ-5 стимуляторы растворимой гуанилатциклазы.
Мы проанализировали исследования, демонстрирующие эффективность начальной комбинации амбризентана с риоцигуатом, мацитентана с риоцигуатом, а также мацитентана с силденафилом у пациентов исходно низкого и промежуточного риска и начальной комбинации ингаляционного илопроста с силденафилом, ингаляционного илопроста с бозентаном у пациентов исходно высокого риска. Благоприятные фармакологические эффекты, обусловленные синергией амбризентана и риоцигуата, а также ингаляционного илопроста и силденафила, требуют дальнейшего клинического подтверждения. Требуют изучения и другие начальные комбинации ЛАГ-специфических препаратов.
К сожалению, несмотря на очевидные успехи, ЛАГ пока остается неизлечимым заболеванием. У многих больных специфическая монотерапия не приводит к существенному улучшению или даже к стабилизации, у других после начального эффекта наблюдается дальнейшее прогрессирование заболевания. Начальная комбинированная специфическая терапия – важная часть стратегии лечения [1, 3–6, 10–12]. При совместном назначении препараты влияют на несколько путей патогенеза ЛАГ, усиливают и дополняют свойства друг друга. Эффективность сочетания препаратов определяется с учетом возможных лекарственных взаимодействий и риска побочных эффектов. При назначении начальной комбинированной ЛАГ-специфической терапии следует учитывать организационные, юридические и других формальности, предшествующие ее получению в регионах РФ.
Раскрытие интересов: статья подготовлена при поддержке компании АО «Байер».
About the authors
A. A. Shmalts
Bakoulev Scientific Center for Cardiovascular Surgery; Russian Medical Academy of Continuous Professional Education
Author for correspondence.
Email: shmaltzanton@inbox.ru
д.м.н., вед. науч. сотр. отд-ния, доц. каф.
Russian Federation, MoscowS. V. Gorbachevsky
Bakoulev Scientific Center for Cardiovascular Surgery; Russian Medical Academy of Continuous Professional Education
Email: shmaltzanton@inbox.ru
д.м.н., проф., зав. отд-нием, проф. каф.
Russian Federation, MoscowReferences
- Мартынюк Т.В. Легочная гипертензия: диагностика и лечение. М.: Медицинское информационное агентство, 2018 [Martynyuk TV. Pulmonary hypertension: diagnosis and treatment. Moscow: Medicinskoe informacionnoe agentstvo, 2018 (In Russ.)].
- D’Alonzo GE, Barst RJ, Ayres SM, et al. Survival in patients with primary pulmonary hypertension. Results from a national prospective registry. Ann Intern Med. 1991;115:343-9. doi: 10.7326/0003-4819-115-5-343
- Galié N, Palazzini M, Manes A. Pulmonary arterial hypertension: From the kingdom of the near-dead to multiple clinical trial meta-analyses. Eur Heart J. 2010;31:2080-6.
- Galié N, Humbert M, Vachiery JL, et al. 2015 ESC/ERS Guidelines for the diagnosis and treatment of pulmonary hypertension: The Joint Task Force for the Diagnosis and Treatment of Pulmonary Hypertension of the European Society of Cardiology (ESC) and the European Respiratory Society (ERS): Endorsed by: Association for European Paediatric and Congenital Cardiology (AEPC), International Society for Heart and Lung Transplantation (ISHLT). Eur Heart J. 2016;37(1):67-119. doi: 10.1093/eurheartj/ehv317
- Klinger JR, Elliott CG, Levine DJ, et al. Therapy for Pulmonary Arterial Hypertension in Adults: Update of the CHEST Guideline and Expert Panel Report. Chest. 2019;155(3):565-86. doi: 10.1016/j.chest.2018.11.030
- Шмальц А.А., Горбачевский С.В. Систематический обзор как основа клинических рекомендаций: рекомендации CHEST по терапии легочной артериальной гипертензии у взрослых. Терапевтический архив. 2019;91(12):105-14 [Shmalts AA, Gorbachevsky SV. A systematic review as а method of gathering scientific evidence into clinical guidelines: CHEST-2019 guideline for the therapy pulmonary arterial hypertension in adults. Therapeutic Archive. 2019; 91(12): 105-14 (In Russ.)].
- Galié N, Torbicki A, Barst R, et al. Guidelines on diagnosis and treatment of pulmonary arterial hypertension. The Task Force on Diagnosis and Treatment of Pulmonary Arterial Hypertension of the European Society of Cardiology. Eur Heart J. 2004;25(24):2243-78. doi: 10.1016/j.ehj.2004.09.014
- Galié N, Hoeper MM, Humbert M, et al. Guidelines for the diagnosis and treatment of pulmonary hypertension: the Task Force for the Diagnosis and Treatment of Pulmonary Hypertension of the European Society of Cardiology (ESC) and the European Respiratory Society (ERS), endorsed by the International Society of Heart and Lung Transplantation (ISHLT). Eur Heart J. 2009;30(20):2493-537. doi: 10.1093/eurheartj/ehp297
- Galié N, Corris PA, Frost, et al. Updated treatment algorithm of pulmonary arterial hypertension. J Am Coll Cardiol. 2013;62(25 Suppl.): D60-72. doi: 10.1016/j.jacc.2013.10.031
- Hoeper MM, Apitz C, Grünig E, et at al. Targeted therapy of pulmonary arterial hypertension: Updated recommendations from the Cologne Consensus Conference 2018. Int J Cardiol. 2018;272S:37-45. doi: 10.1016/j.ijcard.2018.08.082
- Galié N, Channick RN, Frantz RP, et al. Risk stratification and medical therapy of pulmonary arterial hypertension. Eur Respir J. 2019;53(1):1801889. doi: 10.1183/13993003.01889-2018
- Чазова И.Е., Мартынюк Т.В., Валиева З.С. и др. Евразийские клинические рекомендации по диагностике и лечению легочной гипертензии, 2019. Евразийский кардиологический журн. 2020;1:78-124 [Chazova IE, Martynyuk TV, Valieva ZS et al. Eurasian clinical guidelines for the diagnosis and treatment of pulmonary hypertension. Evrazijskij kardiologicheskij zhurnal. 2020; 1:78-124. doi: 10.24411/2076-4766-2020-10002 (In Russ.)].
- Galié N, Barberà JA, Frost AE, et al. Initial Use of Ambrisentan plus Tadalafil in Pulmonary Arterial Hypertension. N Engl J Med. 2015;373(9):834-44. doi: 10.1056/NEJMoa1413687
- Sitbon O, Jaïs X, Savale L, et al. Upfront triple combination therapy in pulmonary arterial hypertension: a pilot study. Eur Respir J. 2014;43(6):1691-7. doi: 10.1183/09031936.00116313
- Humbert M, Barst RJ, Robbins IM, et al. Combination of bosentan with epoprostenol in pulmonary arterial hypertension: BREATHE-2. Eur Respir J. 2004;24:353-9. doi: 10.1183/09031936.04.00028404
- Kemp K, Savale L, O’Callaghan DS, et al. Usefulness of first-line combination therapy with epoprostenol and bosentan in pulmonary arterial hypertension: an observational study. J Heart Lung Transplant. 2012;31:150-8. doi: 10.1016/j.healun.2011.11.002
- Государственный реестр лекарственных средств [State Register of Medicines (In Russ.)]. https://grls.rosminzdrav.ru
- Государственный реестр лекарственных средств, 2008 [State Register of Medicines, 2008 (In Russ.)]. https://grls.rosminzdrav.ru/ Grls_View_v2.aspx?routingGuid=08c04b68-236a-4548-b0fb-8f8862a635d4&t=
- Thakrar MV, Weatherald JC, Varughese RA, et al. Initial Combination Therapy With Riociguat and Ambrisentan in Pulmonary Arterial Hypertension: A Prospective Open-label Study. J Heart Lung Transplant. 2018;37(4S):S53-S54. https://www.jhltonline.org/article/S1053-2498(18)30116-5/abstract. doi: 10.1016/j.healun.2018.01.115
- Thornton CS, Helmersen D, Thakrar MV, et al. Early Echocardiographic Improvements with Upfront Riociguat and Ambrisentan Combination Therapy for Incident Pulmonary Arterial Hypertension. J Heart Lung Transplant. 2020;39(4S):S508-509. https://www.sciencedirect.com/science/article/pii/S1053249820301376
- Liang F, Yang S, Fan P, et al., Ambrisentan And Riociguat Synergistically Relax Endothelin-Induced Contraction Of Rat Pulmonary Arteries. Am J Respir Critical Care Med. 2014;189:A3324. https://www.atsjournals.org/doi/pdf/10.1164/ajrccm-conference.2014.189.1_MeetingAbstracts.A3324
- Sitbon O, Sattler C, Bertoletti L, et al. Initial dual oral combination therapy in pulmonary arterial hypertension. Eur Respir J. 2016;47(6):1727-36. doi: 10.1183/13993003.02043-2015
- Rinaldi A, Dardi F, Albini A, et al. Haemodynamic and exercise effects of different types of initial oral combination therapy in pulmonary arterial hypertension. Eur Heart J. 2018;39(Suppl. 1):1328. https://academic.oup.com/eurheartj/article/39/suppl_1/ehy566.P6341/5081319
- McLaughlin V, Channick RN, Ghofrani HA, et al. Bosentan added to sildenafil therapy in patients with pulmonary arterial hypertension. Eur Respir J. 2015;46(2):405-13. doi: 10.1183/13993003.02044-2014
- Vizza CD, Jansa P, Teal S, et al. Sildenafil dosed concomitantly with bosentan for adult pulmonary arterial hypertension in a randomized controlled trial. BMC Cardiovasc Dis. 2017;17(1):239. doi: 10.1186/s12872-017-06743
- Траклир®. Инструкция по применению лекарственного препарата для медицинского применения. ЛС-002509-27072011 [Tracleer®. Instructions for the use of a medicinal product for medical use. ЛС-002509-27072011 (In Russ.)]. http://grls.rosminzdrav.ru/ Grls_View_v2.aspx?routingGuid=3ee54c15-dde4-4f9c-ad24-98b60d764792&t=6787405a-d4a4-44db-8d8b-58c25dc6a356
- Spence R, Mandagere A, Dufton C, et al. Pharmacokinetics and safety of ambrisentan in combination with sildenafil in healthy volunteers. J Clin Pharmacol. 2008;48(12):1451-9. doi: 10.1177/0091270008324180
- Hakamata A, Odagiri K, Miyakawa S, et al. Pharmacokinetic and Pharmacodynamic Comparison of Sildenafil-Bosentan and Sildenafil-Ambrisentan Combination Therapies for Pulmonary Hypertension. Clin Transl Sci. 2016;9(1):29-35. doi: 10.1111/cts.12382
- Sulica R, Sangli S, Chakravarti A, et al. Clinical and hemodynamic benefit of macitentan and riociguat upfront combination in patients with pulmonary arterial hypertension. Pulm Circ. 2019;9(1):2045894019826944. doi: 10.1177/2045894019826944
- Ghofrani HA, Galié N, Grimminger F, et al. Riociguat for the treatment of pulmonary arterial hypertension. N Engl J Med. 2013;369(4):330-40.
- Pulido T, Adzerikho I, Channick RN, et al. Macitentan and morbidity and mortality in pulmonary arterial hypertension. N Engl J Med. 2013;369:809-18.
- Noordegraaf AV, Channick R, Cottreel E, et al. Results from the REPAIR Study Final Analysis: Effects of Macitentan on Right Ventricular (RV) Remodelling in Pulmonary Arterial Hypertension (PAH). J Heart Lung Transplant. 2020;39(4S):S16. https://www.sciencedirect.com/science/article/pii/S1053249820311578
- Sidharta PN, van Giersbergen PLM, Wolzt M, et al. Investigation of mutual pharmacokinetic interactions between macitentan, a novel endothelin receptor antagonist, and sildenafil in healthy subjects. Br J Clin Pharmacol. 2014;78(5):1035-42. doi: 10.1111/bcp.12447
- Вентавис®. Инструкция по применению лекарственного препарата для медицинского применения. ЛСР-005775/10-160117 [Ventavis®. Instructions for the use of a medicinal product for medical use. ЛСР-005775/10-160117 (In Russ.)]. http://grls.rosminzdrav.ru/ Grls_View_v2.aspx?routingGuid=50043553-1cc8-454a-97a3-b88491ce7347&t=768437a4-fa2e4097-a413-4ef4f7bde608
- Wilkens H, Guth A, König J, et al. Effect of inhaled iloprost plus oral sildenafil in patients with primary pulmonary hypertension. Circulation. 2001;104(11):1218-22. doi: 10.1161/hc3601.096826
- Ghofrani HA, Wiedemann R, Rose F, et al. Combination therapy with oral sildenafil and inhaled iloprost for severe pulmonary hypertension. Ann Intern Med. 2002;136(7):515-22. doi: 10.7326/0003-4819-136-7-200204020-00008
- Beavo JA. Cyclic nucleotide phosphodiesterases: functional implications of multiple isoforms. Physiol Rev. 1995;75(4):725-48. doi: 10.1152/physrev.1995.75.4.725
- Rabe KF, Tenor H, Dent G, et al. Identification of PDE isozymes in human pulmonary artery and effect of selective PDE inhibitors. Am J Physiol. 1994;266:L536-43. doi: 10.1152/ajplung.1994.266.5.L536
- Ahn HS, Foster M, Cable M, et al. Ca/CaM-stimulated and cGMP-specific phosphodiesterases in vascular and non-vascular tissues. Adv Exp Med Biol. 1991;308:191e197. doi: 10.1007/978-1-4684-6015-5_15
- Lopez-Meseguer M, Berastegui C, Monforte V, et al. Inhaled iloprost plus oral sildenafil in patients with severe pulmonary arterial hypertension delays the need for lung transplantation. Transplant Proc. 2013;45(6):2347-50. doi: 10.1016/j.transproceed.2013.03.040
- Gall H, Sommer N, Milger K, et al. Survival with sildenafil and inhaled iloprost in a cohort with pulmonary hypertension: an observational study. BMC Pulm Med. 2016;16:5. doi: 10.1186/s12890-015-0164-2
- Han X, Zhang Y, Dong L, et al. Treatment of Pulmonary Arterial Hypertension Using Initial Combination Therapy of Bosentan and Iloprost. Respir Care. 2017;62(4):489-96. doi: 10.4187/respcare.05280
- Austin MJ, McDougall NI, Wendon JA, et al. Safety and efficacy of combined use of sildenafil, bosentan, and iloprost before and after liver transplantation in severe portopulmonary hypertension. Liver Transpl. 2008;14(3):287-91. doi: 10.1002/lt.21310
- Van de Veerdonk MC, Huis in t Veld AE, Marcus JT, et al. Upfront combination therapy reduces right ventricular volumes in pulmonary arterial hypertension. Eur Respir J. 2017;49(6):1700007. doi: 10.1183/13993003.00007-2017
- Liu HL, Chen XY, Li JR, et al. Efficacy and Safety of Pulmonary Arterial Hypertension-specific Therapy in Pulmonary Arterial Hypertension: A Meta-analysis of Randomized Controlled Trials. Chest. 2016;150(2):353-66. doi: 10.1016/j.chest.2016.03.031
- Fox BD, Shtraichman O, Langleben D, et al. Combination Therapy for Pulmonary Arterial Hypertension: A Systematic Review and Meta-analysis. Can J Cardiol. 2016;32(12):1520-30. doi: 10.1016/j.cjca.2016.03.004
- Lajoie AC, Lauzière G, Lega J-C, et al. Combination therapy versus monotherapy for pulmonary arterial hypertension: a meta-analysis. Lancet Respir Med. 2016;4(4):291-305. doi: 10.1016/S2213-2600(16)00027-8
- Chin KM, Sitbon O, Doelberg M, et al. Efficacy and Safety of Initial Triple Oral Versus Initial Double Oral Combination Therapy in Patients with Newly Diagnosed Pulmonary Arterial Hypertension (PAH): Results of the Randomized Controlled TRITON Study. Amn Thorac Soc. 2020:A2928-A2928. https://www.atsjournals.org/doi/10.1164/ajrccm-conference.2020.201.1_MeetingAbstracts.A2928
Supplementary files










