Mental disorders and cognitive impairment in patients with antiphospholipid syndrome
- Authors: Borisova A.B.1, Lisitsyna T.A.2, Veltishchev D.Y.1,3, Reshetnyak T.M.2,4, Seravina O.F.1, Kovalevskaya O.B.1, Krasnov V.N.1,3, Nasonov E.L.2
-
Affiliations:
- Moscow Research Institute of Psychiatry – branch of Serbskiy National Medical Research Center for Psychiatry and Addiction
- Nasonova Research Institute of Rheumatology
- Pirogov Russian National Research Medical University
- Russian Medical Academy of Continuous Professional Education
- Issue: Vol 92, No 5 (2020)
- Pages: 92-103
- Section: Original articles
- Submitted: 04.06.2020
- Published: 05.06.2020
- URL: https://ter-arkhiv.ru/0040-3660/article/view/34590
- DOI: https://doi.org/10.26442/00403660.2020.05.000625
- ID: 34590
Cite item
Full Text
Abstract
Mental disorders (mainly anxiety and depressive disorders) and cognitive impairment are often found in patients with antiphospholipid syndrome (APS), but their prevalence, structure, and mechanisms of occurrence are not well researched. The review provides literature data on the frequency, spectrum and possible causes of mental disorders and cognitive impairment in patients with APS, the pathogenetic mechanisms of these disorders (in particular, the important role of antiphospholipid antibodies, stress factors, chronic inflammation), the relationship between APS, mental disorders and as well as cognitive impairment is examined. Special attention is paid to the influence of mental disorders and cognitive impairment on patients’ adherence to treatment, their quality of life, as well as the particularities of psychopharmacotherapy of mental disorders in patients with APS. The aim of the review is to actualize the interdisciplinary problem of mental disorders and cognitive impairment in patients with APS and the need to introduce a partnership model of care.
Full Text
аКЛ – антикардиолипиновые антитела
аФЛ – антифосфолипидные антитела
АФС – антифосфолипидный синдром
БАР – биполярное аффективное расстройство
ББ – болезнь Бехчета
ВА – волчаночный антикоагулянт
ГГНС – гипоталамо-гипофизарно-надпочечниковая система
ГК – глюкокортикоид
ГЭБ – гематоэнцефалический барьер
ИВРЗ – иммуновоспалительные ревматические заболевания
КЖСЗ – качество жизни, связанное со здоровьем
КН – когнитивные нарушения
МРТ – магнитно-резонансная томография
ОНМК – острые нарушения мозгового кровообращения
ПАФС – первичный антифосфолипидный синдром
ПР – психические расстройства
РА – ревматоидный артрит
РТДС – расстройства тревожно-депрессивного спектра
СКВ – системная красная волчанка
ФНО-α – фактор некроза опухоли α
ЦНС – центральная нервная система
ANXA2 – аннексин А2
Apo-E2 – аполипопротеин Е-рецептор-2
APP – белок-предшественник амилоида
Ig – иммуноглобулин
β2-ГП I – β2-гликопротеин I
аβ2-ГП I – антитела к β2-гликопротеину I
Антифосфолипидный синдром (АФС) – симптомокомплекс, включающий рецидивирующие тромбозы (артериальный и/или венозный), акушерскую патологию (чаще синдром потери плода) и связанный с синтезом антифосфолипидных антител (аФЛ): антикардиолипиновых антител (аКЛ), и/или волчаночного антикоагулянта (ВА), и/или антител к β2-гликопротеину I (β2-ГП I). АФС является моделью аутоиммунного тромбоза и относится к приобретенным тромбофилиям [1]. АФС может выявляться у пациентов, не имеющих клинико-лабораторных признаков какого-либо другого заболевания (первичный АФС – ПАФС), или ассоциироваться с другими болезнями, чаще системной красной волчанкой (СКВ) либо другими аутоиммунными, инфекционными заболеваниями, приемом некоторых лекарственных препаратов и злокачественными новообразованиями (вторичный АФС). АФС может развиваться по различным сценариям, таким как бессимптомное носительство аФЛ; классический АФС, проявляющийся рецидивирующими венозными и/или артериальными тромбозами; акушерский АФС с рецидивирующим синдромом потери плода у соматически здоровых женщин; АФС у аФЛ-позитивных пациентов с такими нетромботическими клиническими проявлениями, как тромбоцитопения, гемолитическая анемия или сетчатое ливедо; или как катастрофический АФС, развивающийся примерно у 1% больных как жизнеугрожающее состояние на фоне быстро прогрессирующей полиорганной недостаточности из-за развивающихся тромбозов сосудов различного калибра. Несмотря на то, что распространенность аФЛ в общей популяции составляет 1–5%, АФС развивается далеко не у всех пациентов. В целом распространенность АФС в мире составляет 40–50 случаев на 100 тыс. населения [2].
Психические расстройства
Распространенность и особенности психических расстройств у больных АФС
Традиционно внимание исследователей при описании клинических симптомов АФС в большей мере сконцентрировано на неврологических нарушениях: мигрени (20,2%), острых – ОНМК (19,8%) и преходящих нарушениях мозгового кровообращения (11,1%) [2], судорожных синдромах (эписиндром – 1,3–13,7%; чаще при вторичном АФС, чем при ПАФС) [2–5] и хореиформных гиперкинезах (1,3%) [2]. При этом авторы, как правило, все встречающиеся при АФС неврологические и психические проявления объединяют в группу «нейропсихических», не выделяя отдельно психические расстройства (ПР), и уделяют последним гораздо меньше внимания. В процессе информационного поиска мы столкнулись с проблемой отсутствия общих методик для определения как ПР, так и когнитивных нарушений (КН) в ревматологической практике (цепь диагностических ошибок запускается отсутствием междисциплинарного подхода; диагностика проводится не психиатром, нередко с помощью опросников, а психиатрические диагнозы не ставятся в соответствии с критериями Международной классификации болезней 10-го пересмотра, что определяет низкую выявляемость и плохую сопоставимость результатов различных исследований).
Распространенность и структура ПР у больных АФС недостаточно изучены, информация по данному вопросу представлена в основном в виде описания частных клинических случаев, небольших исследований или исследований, в которых использовались лишь опросники для определения проявлений ПР. В литературе имеются описания шизофрении [6], биполярного аффективного расстройства (БАР) [7], психоза [8–11] (в том числе у детей [8, 12]), кататонии [11], мании [13], депрессии [14] у пациентов с АФС. По результатам исследования M. Sadetski и соавт. среди 36 пациентов с ПАФС частота психических нарушений составила 97,1%, однако выделены лишь такие ПР, как генерализованное тревожное расстройство и обсессивно-компульсивное расстройство, основную же долю описываемых психологических нарушений составили зависимость от семьи, снижение памяти, ухудшение социальной адаптации, сексуальные затруднения, снижение настроения, искажения речи, тревога, снижение способности к обучению, суицидальные мысли, агорафобия [15]. По данным исследования J. Gris и соавт., в которое включены 1539 женщин с невынашиванием беременности в анамнезе, у женщин с АФС чаще наблюдались расстройства тревожно-депрессивного спектра – РТДС (причем среди аффективных нарушений преобладали расстройства с рекуррентным течением, а среди тревожных расстройств чаще выявлялось генерализованное тревожное расстройство), относительный риск депрессии и тревоги у пациенток с АФС варьировал от 1,57 до 1,64 [16]. S. Costa и соавт. (30 пациентов с ПАФС) отметили выраженные симптомы депрессии и фибромиалгии (боль, гиперчувствительность, усталость, снижение качества сна, депрессия, тревога, КН, скованность, плохое общее физическое самочувствие), для выявления ПР в работе использовались шкала депрессии Бека (Becks Depression Inventory – BDI) и опросник по оценке фибромиалгии (Fibromyalgia Impact Questionnaire – FIQ) [17]. К сожалению, исследователи часто не учитывают сопутствующий АФС при изучении РТДС при иммуновоспалительных ревматических заболеваниях (ИВРЗ), еще меньше исследований посвящено ПАФС, однако частота РТДС при ПАФС, по всей вероятности, меньше, чем у больных вторичным АФС на фоне СКВ и других ИВРЗ. В частности, имеются данные о том, что частота РТДС при СКВ (вне зависимости от АФС) достигает 91,7% [18].
На сегодняшний день основные механизмы, ответственные за ПР у больных АФС, остаются не вполне ясными, однако значимую патогенетическую роль играют аФЛ. Лечение АФС (антикоагулянты и иммуносупрессанты) может значительно улучшить неврологические симптомы [5], в то время как динамика ПР на фоне данной терапии не исследована.
Патогенетические механизмы ПР у больных АФС
Роль аФЛ
аФЛ – ключевое патогенетическое звено всех клинических проявлений АФС, в частности, они могут быть связаны с возникновением неврологических и психических нарушений. Фосфолипиды – основной компонент клеточных мембран. Они составляют приблизительно 60% от массы сухого мозга и играют важную роль в физиологических процессах, происходящих в нервной ткани. Фосфолипиды также способствуют реакции трансдукции сигналов нейромедиаторов, таких как как серотонин, дофамин, глутамат и ацетилхолин, что играет ключевую роль в патофизиологии ПР. Аутоиммунные реакции против ключевых фосфолипидных антигенов мозга могут приводить как к структурным, так и к функциональным нарушениям, что может вызывать развитие ПР. Установлено, что разрушение фосфолипидов имеет ключевое значение в патогенезе шизофрении, БАР, депрессии [3].
аФЛ – гетерогенная группа аутоантител, направленных против анионных фосфолипидов или белковых фосфолипидных комплексов, которые играют важную роль в процессе свертывания крови. аФЛ – общий термин для антител к таким основным антигенным мишеням, как β2-ГП I и протромбин; к другим антигенам относятся кардиолипин, фосфатидилсерин, тканевой активатор плазминогена, плазмин, аннексин А2 (ANXA2) и тромбин. Считается, что большинство aФЛ, связанных с клиническими проявлениями AФС, распознают фосфолипидассоциированный белок β2-ГП I, который не присутствует в ткани головного мозга, но экспрессируется астроцитами, нейронами и эндотелиальными клетками, таким образом, эти клетки могут быть патогенными мишенями в аутоиммунной реакции. В основе патогенеза АФС лежат протромботические изменения, возникающие в результате активации эндотелиальных клеток, моноцитов и тромбоцитов при связывании aФЛ с β2-ГП I на поверхности этих клеток. Данная активация влияет на молекулы адгезии, тканевой фактор, белки комплемента и другие компоненты коагуляционного каскада, что приводит к тромбозу [3].
Тромбоэмболический феномен зачастую рассматривается исследователями как один из основных патогенетических механизмов, лежащих в основе неврологических и психических проявлений АФС. Однако исследования на животных предлагают нам взглянуть на возможные иные нетромботические патогенетические механизмы. Активация эндотелиальных клеток при связывании aФЛ с β2-ГП I на их поверхности приводит к нарушению гематоэнцефалического барьера (ГЭБ), облегчая прямой цитотоксический эффект аутоантител на нейроны, глию, олигодендроциты и микроглию, что приводит к нарушению поведения у мышей – экспериментальных моделей АФС [3, 8]. Иммунизация мышей аФЛ приводила к таким нарушениям, как гиперактивность, депрессивноподобное поведение, когнитивный дефицит, проявлявшийся ухудшением кратковременной памяти [19, 20]. Предполагалось, что эти поведенческие изменения связаны с рядом механизмов, таких как увеличение рецепторов основного нейромедиатора, влияющего на настроение, – серотонина (5HT1A) в кортикальных и гиппокампальных областях [21]; снижение плотности связывания ионотропных рецепторов возбуждающего нейромедиатора глутамата – рецепторов N-метил-D-аспартата, влияющих на синаптическую пластичность, а следовательно, когнитивные функции [22]; структурное изменение нейронов гиппокампа и изменения уровня провоспалительных и противовоспалительных цитокинов в головном мозге [20].
Прямой цитотоксический эффект aФЛ на нейроны может быть обусловлен воздействием на синаптонейросомы [3, 22]. H. Liou и соавт. показано, что aКЛ взаимодействуют с нейрональными ионотропными рецепторами g-аминомасляной кислоты (ГАМК) – основного ингибирующего медиатора центральной нервной системы (ЦНС) [3, 23], дисфункция ГАМКергических нейронов при этом зачастую взаимосвязана с нарушением работы рецепторов N-метил-D-аспартата [24]. Важно помнить, что ГАМКергический дефицит является общим патофизиологическим проявлением тревожных расстройств и большой депрессии [25], а дисфункция этих нейронов приводит к формированию КН у пациентов с шизофренией [26, 27]. Низкий сывороточный уровень ГАМК также обнаружен у пациентов с впервые выявленным психозом и ассоциировался с большей выраженностью симптомов [27].
Иммунизация мышей β2-ГП I приводила к накоплению антител к β2-ГП I (аβ2-ГП I) класса иммуноглобулинов (Ig) G в нейронах гиппокампов, что демонстрирует способность этих антител не только проникать через ГЭБ и непосредственно оказывать цитотоксический эффект на нейроны гиппокампа, но также инициировать нисходящий каскад нейровоспаления с привлечением других иммунных клеток мозга, например астроцитов. Исследование мозговой ткани иммунизированных мышей выявило тромботическую окклюзию капилляров со слабым воспалением, ассоциирующуюся с повышением уровня провоспалительного цитокина – фактора некроза опухоли α (ФНО-α), периваскулярной инфильтрацией лимфоцитами и макрофагами, активацией микроглии коры головного мозга, парагиппокампальных областей и гиппокампов, но не ассоциирующуюся с микроинфарктами мозга [3]. По данным M. Postal и соавт. [23], высокий уровень ФНО-α в сыворотке крови больных СКВ ассоциируется с тревогой и депрессией. В других работах отмечена ассоциация высокого уровня ФНО-α с большей выраженностью депрессии у пациентов с СКВ [28]. Кроме того, уровень провоспалительных маркеров, в частности ФНО-α, снижается на фоне лечения депрессии у пациентов без ИВРЗ и остается высоким у пациентов с резистентным течением депрессии [28, 29].
Ингибиторы коагуляции, такие как протеаза нексин-1, относящаяся к вторичным ингибиторам тромбина, и протеаза нексин-2 (белок-предшественник амилоида – APP), по-видимому, также вовлечены в патогенез неврологических и психических проявлений АФС: в мозге экспериментальных моделей АФС увеличен уровень тромбина, что приводит к повышенному потреблению этих мозговых ингибиторов коагуляции. Повышение образования тромбина в ткани мозга может вызвать дисфункцию и гибель нейронов, а цитотоксический эффект нейронов и астроцитов способен реализоваться через рецептор тромбина PAR-1 [8].
Одним из самых перспективных для изучения патогенеза психопатологических синдромов при АФС аутоантигенов является гликопротеин, богатый гистидином (histidine-rich glycoprotein – HRGP), который гомологичен β2-ГП I, является конкурентным ингибитором плазминогена и найден в ткани мозга человека. Окислительный стресс и дисфункция митохондрий также имеют важное значение в патогенезе АФС. Окислительное повреждение β2-ГП I приводит к связыванию иммуногенного эпитопа, расположенного в домене-1, с антителами. В свою очередь, аβ2-ГП I антитела могут взаимодействовать не только с β2-ГП I, но и с другими рецепторами, находящимися на поверхности нейронов, астроцитов, эндотелиальных клеток в ЦНС (Toll-like-рецепторами, рецепторами к ANXA2, аполипопротеин Е-рецептором-2 – Apo-E2), что приводит к активации протромботического каскада [3].
В целом aФЛ действуют на мозговую ткань следующими тремя способами: путем нарушения гемостатических реакций, которые происходят на клеточных мембранах; путем стимулирования некоторых клеток, в частности тромбоцитов и моноцитов, что изменяет экспрессию и секрецию различных молекул и активирует прокоагулянтные процессы, и путем прямого и косвенного повреждения нейронов. Все это приводит к нейровоспалительным и нейродегенеративным изменениям, проявляющимся ПР и КН [3].
Антифосфолипидные антитела и РТДС
Многочисленные исследования доказали взаимосвязь иммуновоспалительных реакций и РТДС [8, 23, 28, 30, 31]. В подтверждение вышесказанного в работе J. Gris и соавт. отмечено, что факторами риска для возникновения аффективных расстройств у больных АФС являются позитивность по aβ2ГП I классов IgM и IgG, ВА и тройная позитивность по аФЛ, а для тревожных расстройств – высокий уровень ВА [16]. Интересно, что прослежена связь между позитивностью по аФЛ и депрессией у пациентов без АФС. Также отмечено, что пациенты с депрессией имеют достоверно более высокий уровень аФЛ по сравнению с психически здоровыми [3].
Учитывая то, что у некоторых пациентов с депрессией и БАР по данным магнитно-резонансной томографии (МРТ) выявляют множественные мелкоочаговые изменения в субкортикальных отделах головного мозга, высказана гипотеза о возможной сосудистой (ишемической) природе отдельных видов депрессии и важной роли аФЛ в ее развитии [3]. По данным C. Kao и соавт. [32], у больных ПАФС с ПР и/или КН, у которых отсутствовали изменения при МРТ, в результате проведения более чувствительной однофотонной эмиссионной компьютерной томографии (single photon emission computed tomography – SPECT) головного мозга в 73% случаев выявлена диффузная гипоперфузия в кортикальных отделах.
В психиатрии сейчас также обсуждается возможная патогенетическая роль избытка гомоцистеина (непротеиногенной аминокислоты, накопление которой ведет к повреждению интимы сосудов и образованию тромбов) в развитии депрессии. Любопытно, что повышенный уровень гомоцистеина выявляется у некоторых аФЛ-позитивных пациентов [3, 33].
Антифосфолипидные антитела и психотические симптомы
Психотические симптомы в психиатрической практике могут рассматриваться в рамках шизофрении, БАР, депрессии, деменции и т.д. Большинство исследований, посвященных взаимосвязи психотических симптомов с иммунными нарушениями, а также ИВРЗ, сосредоточены лишь вокруг проблемы шизофрении. Так, у пациентов с шизофренией часто выявляют повышенные уровни различных аутоантител (при этом отмечается выраженная гетерогенность исследований, а корреляции между аутоантителами и клиническими признаками противоречивы) [34]. В частности, эти пациенты (вне зависимости от приема антипсихотиков) часто серопозитивны по аФЛ. Частота выявления аФЛ у пациентов с психотическими симптомами варьирует от 4 до 52% по данным разных исследований [4, 34]. Исследование D. Sokol и соавт. (на выборке из 100 пациентов с психотическими симптомами без АФС, принимающих антипсихотические препараты) выявило аФЛ, преимущественно (44%) антитела к фосфотидилэтаноламину у 25% пациентов. При этом только IgG аФЛ обнаружены в спинномозговой жидкости у 6 (67%) из 9 пациентов, согласившихся на люмбальную пункцию. Учитывая нормальные значения IgG индекса спинномозговой жидкости у 8 из 9 пациентов, авторы делают вывод об отсутствии повреждения ГЭБ у этих пациентов и независимом интратекальном синтезе аФЛ [36]. Результаты работы P. Sirota и соавт. указывают на низкий уровень aКЛ у пациентов с шизофренией во время обострения, что объясняется «расходом» этих антител в острой фазе заболевания [37]. Статистически значимо более высокий по сравнению с контрольной группой уровень аФЛ также обнаружен у здоровых родственников пациентов с психотическими симптомами [6].
Согласно систематическому обзору A. Hallab и соавт. 2018 г. [9], основанному на анализе 23 статей, посвященных описанию клинических случаев, психотические симптомы у больных АФС встречаются нечасто. Реальную частоту психозов у больных АФС оценить крайне трудно ввиду отсутствия эпидемиологических исследований. Существуют также работы, в которых обсуждается ассоциация АФС с шизофренией. В частности, в работе P. Regina и соавт. [6] указывается 5 случаев шизофрении среди 150 пациентов с АФС (3,3%), наблюдающихся в одном израильском центре, в то же время по данным эпидемиологических исследований распространенность шизофрении в мире оценивается в пределах 0,8–1,0% [38]. Учитывая сказанное, некоторые авторы предлагают скринировать на наличие аФЛ и иметь в виду АФС при дифференциальной диагностике причин впервые возникшего психотического эпизода, особенно у детей; проводить диагностику совместно психиатрам и врачам других специальностей и назначать в зависимости от результата обследования не только психотропные препараты, но и антикоагулянты [3]. S. Hoirisch-Clapauch и соавт., основываясь на изучении 5 пациентов с различными тромбофилиями, включая АФС, с психозом, достигших стойкой ремиссии психоза на фоне постоянной терапии варфарином, без психотропных препаратов в течение 2–11 лет, предполагают, что в основе патогенеза психоза лежит дисбаланс активатора плазминогена [10].
Известно, что лечение нейролептиками увеличивает риск тромбоэмболии, в связи с чем предложено несколько гипотез, объясняющих этот феномен, в том числе обсуждалась роль аФЛ, а также гиподинамия, лишняя масса тела, усиленная агрегация тромбоцитов, гиперпролактинемия, гипергомоцистеинемия и предрасполагающие факторы, связанные с психическими заболеваниями [39]. Существуют данные литературы о том, что антипсихотики обусловливают повышение уровня аФЛ (в основном IgM аКЛ и ВА) [5, 6], при этом в некоторых исследованиях эта связь была дозозависимой [6]. M. Rege и соавт. считают, что нейролептики могут усиливать экспрессию фосфолипидов на клеточной мембране, что индуцирует связывание аКЛ с кардиолипиновыми эпитопами без участия β2-ГП I [20]. Тем не менее у пациентов с психозами обнаруживались повышенные уровни аКЛ и ВА [8, 39] вне нейролептической терапии, а при назначении адекватной терапии антипсихотиками некоторые из этих антител снижались до нормального уровня [6]. Существуют также исследования, в которых не обнаружено различий между уровнями аФЛ в зависимости от приема антипсихотиков [40]. Кроме того, у пациентов с шизофренией на фоне лечения антипсихотиками редко развивается АФС [6].
По данным разных авторов предполагается, что психотические симптомы при АФС должны купироваться с помощью нейролептиков [9, 12], однако в литературе имеются доказательства эффективности антикоагулянтной терапии при психозе у больных АФС [10] (варианты лечебной тактики предложены только на основе описания клинических случаев). Терапевтических алгоритмов для ведения пациентов с психозами при АФС не существует [9].
Антифосфолипидные антитела, судороги и двигательные нарушения
Эпилепсия – хроническое заболевание головного мозга, характеризующееся повторными не провоцируемыми приступами нарушений двигательных, чувствительных, вегетативных, мыслительных и психических функций, возникающих вследствие чрезмерных нейронных разрядов. Эта группа распространенных заболеваний затрагивает функции ЦНС, имеет хроническое течение и высокий уровень инвалидизации. По этиологии различают идиопатическую эпилепсию – первичную, генетически детерминированную, генуинную; симптоматическую – следствие известных экзогенных факторов; криптогенную – эпилепсия с неизвестной причиной [41]. Исторически лечением эпилепсии занимались специалисты разных специальностей – неврологи, психиатры, эпилептологи. Эпилепсия – значимое расстройство для психиатров, так как может не только проявляться судорожным синдромом, но также сопровождаться стойкими изменениями личности, специфическими расстройствами настроения и разными формами помрачения сознания. В ревматологической практике речь, по-видимому, чаще идет об эписиндроме, т.е. симптоматической эпилепсии.
Связь между эписиндромом и аФЛ при ИВРЗ подтверждена в большинстве исследований [41–43], однако все еще является предметом споров из-за противоречивости результатов [4, 44]. Эпилепсия более характерна для пациентов с СКВ и вторичным АФС (13,7%), нежели с ПАФС (7,0–8,6%) [3, 5]. У больных ПАФС эписиндром ассоциируется с поражением клапанов сердца, сетчатым ливедо, синдромом Снеддона и курением табака [4, 41, 45]. От 19 до 43% пациентов с эписиндромом без СКВ позитивны по аФЛ [4, 46, 47]. Чаще в литературе обсуждается связь генерализованных тонико-клонических судорог с аФЛ [42]. С возникновением судорог коррелируют более высокие уровни IgG аКЛ [5, 46, 48]. Определена связь между большей продолжительностью парциальной эпилепсии и ее резистентным течением с наличием аКЛ в крови [41, 49].
ОНМК представляют собой самый значимый фактор риска развития эпилепсии у больных АФС с отношением шансов более 4:1 [5, 41]. Однако у пациентов с АФС судорожный синдром не всегда сопровождается очаговыми изменениями при МРТ головного мозга, что предполагает преимущественно аутоантителозависимый механизм их возникновения с изменениями деполяризации и проницаемости мембран, снижением ГАМК-ответа и связыванием с нейромедиаторами [4, 41, 46]. Есть также теория, что аФЛ вызывают судороги посредством ишемического повреждения паренхимы мозга и связанной с ним генерацией эпилептогенных очагов [5, 34].
Противоэпилептические препараты также могут способствовать синтезу аФЛ. Так, аФЛ обнаружены у 43% пациентов с эпилепсией, получавших противоэпилептические препараты (фенитоин и вальпроат), большинство из этих лиц имели IgM-специфические аКЛ [5, 41]. Тем не менее в некоторых исследованиях такой закономерности не найдено [41, 49]. В работе J. Peltola и соавт. у пациентов с эпилепсией вне противосудорожной терапии выявлена высокая распространенность IgG аКЛ, что подтверждает их патогенетическую роль [48]. Имеющиеся работы трудно сравнивать из-за отсутствия крупных исследований, гетерогенности методов определения аФЛ, исключения пациентов c ОНМК в анамнезе и включения вторичного АФС [4, 34].
Двигательные нарушения, в том числе хореиформные, другие гиперкинезы и дискинезы, паркинсонизм и мозжечковая атаксия, также могут быть проявлением АФС (однако они исключены из последних критериев АФС). Хорея – самое частое двигательное нарушение, встречается у 1,3–4,5% пациентов с ПАФС и вторичным АФС [5]. Хорея ассоциируется с повышенным уровнем аФЛ, которые оказывают нейротоксическое действие на базальные ганглии [3, 41, 50].
Важно помнить, что применение нейролептиков может сопровождаться двигательными нарушениями (гиперкинезами, паркинсонизмом). Вне нейролептической терапии у пациентов с шизофренией также могут возникать подобные нарушения (кататония). В настоящее время широко обсуждается влияние аутоиммунных механизмов на эти проявления, так как выявлено множество синаптических антител, которые вовлечены в патогенез ПР, включая шизофрению. Существует мнение, что у аФЛ-позитивных пациентов риск развития дефицита дофамина в базальных ганглиях и обусловленных этим гиперкинезов более высок в связи с нейротоксическим эффектом аФЛ на базальные ганглии. Однако роль аФЛ в возникновении двигательных нарушений, обусловленных приемом антипсихотиков, не доказана и является предметом для будущих исследований. Некоторые авторы предлагают при неэффективности противосудорожной терапии леводопой, бромкриптином и антихолинергическими препаратами в отношении симптомов паркинсонизма у высокопозитивных по аФЛ пациентов назначать антикоагулянты [4].
Роль стрессовых факторов
В литературе накапливаются доказательства того, что психологический стрессовый фактор может усиливать воспаление при ИВРЗ. Пока не существует доказательств того, что стресс является основной причиной этих заболеваний, однако очень часто выявляется тяжелый стрессовый анамнез у пациентов до манифеста или обострения заболевания (в частности – СКВ [30], ревматоидного артрита – РА [30, 52], болезни Бехчета – ББ [53], псориаза [54], воспалительных заболеваний кишечника), кроме того, само заболевание может вызывать психологический стресс, создавая порочный круг [55]. Особое внимание в последние годы уделяется изучению роли ранних детских психических травм, в частности – родительской депривации (которая может быть связана со смертью одного из родителей, длительной разлукой с матерью, воспитанием дальними родственниками или в детском доме, а также рождением сиблингов). Установлено, что депривация в раннем возрасте (особенно до 3 лет) влияет на формирование предрасположенности к развитию хронических психических и соматических (в частности – аутоиммунных) заболеваний во взрослом возрасте. В ряде работ продемонстрировано увеличение риска развития аутоиммунных заболеваний у взрослых, перенесших в детстве 2 и более психотравмирующих события, на 100% [31]. Доказано также влияние ранних детских психических травм на формирование предрасположенности к стрессовому реагированию с развитием депрессивных расстройств [31, 55, 56]. В работе L. Stojanovich и соавт. 44,8% пациентов с ПАФС настаивали на том, что хронический стресс стал причиной их заболевания [55], в 33% случаев катастрофического АФС также выявлялись предшествующие стрессовые события [58].
Большое число работ подтверждает патогенетическую связь депрессивных расстройств с дисфункцией гипоталамо-гипофизарно-надпочечниковой системы (ГГНС), нарушением регуляции иммунного ответа и хроническим системным воспалением, что объединяет РТДС с ИВРЗ [31]. Стресс реализует свое воздействие на организм через ГГНС. В норме в ответ на острое стрессовое воздействие происходит активация ГГНС, сопровождающаяся гиперпродукцией стрессовых гормонов, в том числе кортикотропин-рилизинг-гормона, адренокортикотропного гормона и кортизола. Эндогенный глюкокортикоид (ГК) кортизол по механизму обратной связи блокирует дальнейший синтез адренокортикотропного гормона и кортикотропин-рилизинг-гормона и в физиологической концентрации оказывает иммуномодулирующий эффект – ингибирует синтез провоспалительных цитокинов и увеличивает синтез противовоспалительных, предотвращая дальнейшую иммунную стимуляцию ГГНС и снижая воспаление, тем самым выполняя адаптивную функцию. Хронический стресс, характерный для провокации ИВРЗ и депрессии, сопровождается длительной активацией ГГНС, приводящей к нарушению механизма обратной связи между гормонами, вырабатываемыми надпочечниками и гипоталамо-гипофизарной системой, и дисфункцией ГГНС. С клинической точки зрения данные нарушения не способствуют адаптации и ассоциируются с хронизацией воспаления, развитием хронической боли, усталости, КН, тревожных и депрессивных расстройств [30].
Аффективно-стрессовая модель развития РТДС у больных ИВРЗ предполагает, что фактором, определяющим восприимчивость к стрессу и индивидуальные особенности восприятия жизненных событий, является тип аффективности или способ (модус) восприятия. В соответствии с исследованиями в области психопатологии и патопсихологии депрессии выделены 3 типа аффективности: тревожный, тоскливый и апатический [59]. Показано, что наиболее значимым стрессовым фактором для тревожной аффективности являются события, разрушающие или меняющие внешние регулирующие рамки (например, все варианты разлуки с близкими, перемена работы или места жительства, другие варианты изменения семейного и социального статуса, иные ситуации, несущие в себе угрозу стабильности). Для тоскливой аффективности характерными психотравмирующими факторами являются ситуации, приводящие к внутреннему психологическому конфликту (утрата близкого человека, предательство, измена, разрыв с близким человеком). Для апатической аффективности наиболее травмирующими являются фрустрирующие ситуации, исключающие достижение поставленной цели, а также монотонные ситуации без перемен, социального или иного роста, а также отсутствие внимания со стороны окружающих. Следует отметить различное восприятие сходных по содержанию психотравмирующих ситуаций при разных типах аффективности [31].
В контексте сказанного нам вновь приходится задуматься над актуальностью воспаления при АФС и как следствие – роли стресса в патогенезе АФС.
Когнитивные нарушения
Распространенность и особенности КН при АФС
Жалобы на нарушение памяти и концентрации внимания самые частые у пациентов с АФС. Развитие КН у лиц с бессимптомным течением АФС может указывать на доклиническую фазу поражения головного мозга и является наиболее чувствительным маркером синдрома [3]. У 1/3 пациентов среднего возраста с бессимптомным носительством аФЛ выявлены КН [5].
При ПАФС КН диагностируют у 42–80% больных [65], при вторичном АФС, преимущественно у больных СКВ, КН – в 7–75%, у аФЛ-позитивных пациентов без клинических проявлений ИВРЗ и АФС – в 19–40% [4, 59].
По данным R. Cervera, в европейской когорте из 1 тыс. пациентов с ПАФС деменция выявлялась в 2,5% случаев [61]. При синдроме Снеддона (вариант АФС) деменция обнаруживается у 37% больных [62]. С возрастом частота деменции среди больных ПАФС значительно нарастает. Так, по данным J. Chapman и соавт., уже 56% больных с ПАФС, средний возраст которых составил 64±4 года, имели критерии деменции [63]. Среди аФЛ-позитивных пациентов без признаков ИВРЗ и АФС деменция у 0–6% [60].
При ПАФС КН в основном имеют субкортикальный паттерн (характеризующийся ухудшением внимания, скорости обработки информации и трудностями в выполнении команд) [4, 34]. Деменция при АФС не имеет отличительных особенностей и протекает, как деменция при органических поражениях головного мозга [42], т.е. начинается со снижения памяти, к которому с течением времени присоединяются нарушения счета, письма, праксиса. КН нарастают постепенно, иногда усиливаются после НМК, в среднем через 9–10 лет после дебюта [62].
Независимо от степени тяжести КН могут приводить к повышению уровня безработицы и нетрудоспособности, что отрицательно сказывается на качестве жизни, связанном со здоровьем (КЖСЗ) [64]. У взрослых при КН повышен риск получения травм, снижена способность пациентов правильно придерживаться схем лечения и эффективно функционировать в домашних условиях и на работе [65]. У детей КН могут препятствовать нормальному развитию с серьезными последствиями на протяжении всей жизни [66].
Патогенетические механизмы КН у больных АФС
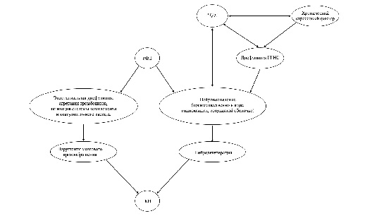
Выделяют два основных патогенетических механизма развития ПР и КН при АФС – тромботический и нетромботический (воспалительный, нейротоксический). Тромботический реализуется через влияние аФЛ на эндотелиальную дисфункцию, агрегацию тромбоцитов, активацию системы комплемента и коагуляционного каскада, что в головном мозге приводит к множественным микротромбозам, микроинфарктам и хронической ишемии. Помимо тромботического существуют также иммунные и воспалительные механизмы воздействия аФЛ на ткани мозга (преимущественно в коре, гиппокампах, сосудистой оболочке), приводящие к нейровоспалению, угнетению нейрогенеза и развитию нейродегенерации, что проявляется в виде КН в частности (см. рисунок) [3, 59].
Предполагаемые патогенетические механизмы КН у больных АФС [3–5, 8, 31, 41, 59, 61, 65, 71–73, 75, 76] (собственная модификация).
Роль антифосфолипидных антител
Многочисленными исследованиями подтверждена связь аФЛ с КН, которые встречаются в 3 раза чаще у пациентов с СКВ и АФС, чем в здоровой популяции, и в 2 раза чаще по сравнению с пациентами с СКВ без АФС [4, 5, 8, 31, 41, 59]. Не обнаружено качественных различий в когнитивных показателях между пациентами с ПАФС и пациентами с вторичным АФС, ассоциированным с СКВ [8]. В группе пациентов с СКВ, позитивных по аФЛ, большая длительность заболевания ассоциировалась с более низкими результатами при нейропсихологическом тестировании (в группе пациентов с СКВ без аФЛ эта взаимосвязь не обнаружена) [8, 41, 61], что свидетельствует о проградиентном влиянии аФЛ на когнитивные функции. В частности, уровень ВА ассоциируется с КН, имеющими субкортикальный паттерн, что, наиболее вероятно, объясняется ВА-ассоциированными микротромбозами и васкулопатией [67]. В ряде работ, выполненных на когорте пациентов с СКВ без признаков церебральных тромбозов, продемонстрировано, что только аФЛ, а не другие аутоантитела ассоциируются с КН (IgM аКЛ – со зрительно-пространственными нарушениями, аКЛ/аβ2-ГП I IgG – с нарушением некоторых исполнительных функций, ВА – со снижением памяти и замедлением психических функций) [41, 59]. Отмечено нарастание степени КН с увеличением уровня аФЛ в сыворотке [60]. Здоровые люди с повышенным уровнем аКЛ также демонстрируют худшие результаты во время нейропсихологического тестирования, чем лица без аКЛ [68]. Ассоциация повышенных уровней аФЛ (аКЛ и аANXA2) с сосудистой деменцией и болезнью Альцгеймера описана у пациентов без СКВ или любого другого ИВРЗ [5, 8, 67]. Некоторые исследования показали увеличение числа нарушений обучаемости у детей, рожденных от матерей, позитивных на аФЛ. Предполагается, что IgG аФЛ матери могут проникать через плаценту во время беременности и достигать головного мозга плода [70]. Хотелось бы также дополнительно отметить, что недавнее исследование на животных выявило значительную взаимосвязь между генотипом APP и развитием АФС у женщин [71]. Рецепторы Apo-E имеют важное значение для нейрогенеза и регуляции метаболизма APP, участвующего в патогенезе болезни Альцгеймера [72]. В свою очередь, рецептор Apo-E2 в эндотелиальных клетках и тромбоцитах является мишенью для β2-ГП I, что можно считать общим этиопатогенетическим механизмом АФС и болезни Альцгеймера [3].
ОНМК и транзиторные ишемии головного мозга считаются вторым наиболее распространенным клиническим проявлением ПАФС (после венозного тромбоза), причем в общей популяции примерно 1 (20%) из 5 инсультов у лиц в возрасте до 45 лет ассоциируется с АФС [3, 41]. Достоверно известен ряд механизмов при АФС, вызывающих ОНМК: тромбозы, ингибирование фибринолиза, ускоренный атеросклероз, поражение клапанов сердца (эндокардит, в частности левосторонняя клапанная вегетация – чаще при СКВ с высокими титрами аФЛ, чем в отсутствие аФЛ [41, 45]), расслоение артерий и активация эндотелиальных клеток, а также неишемические механизмы, включающие проникновение антител через ГЭБ [73]. Ишемия головного мозга при ПАФС часто рано развивается, ассоциируется с женским полом, высоким риском рецидива и IgG аКЛ [3, 41]. При этом ассоциация аФЛ с нарушениями мозгового кровообращения найдена и в общей популяции. Для подтверждения ишемического поражения всем пациентам с АФС рекомендуется КТ или МРТ головного мозга. В обзоре S. Rege приводятся данные о том, что нейровизуализия позволила выявить очаговые изменения у 47% пациентов с АФС без очаговой неврологической симптоматики с преимущественной локализацией очагов в коре (63%). Очаговые изменения в субкортикальных отделах мозга имели 30% пациентов и 23% – в базальных ганглиях, у 37% отмечены признаки атрофии коры головного мозга. Признаки деменции также выявлялись у 37% пациентов данной группы [3]. Л.А. Калашникова обнаружила, что, как показала МРТ в режиме диффузионно-взвешенных изображений, развитие каждого небольшого коркового инфаркта клинически может протекать асимптомно, однако постепенная суммация этих очаговых изменений сопровождается клинически выраженной деменцией [62]. В других работах не выявлено взаимосвязи между количеством инфарктов и КН [4, 5, 8, 59]. Несмотря на важную роль методов МРТ и КТ, однофотонная эмиссионная компьютерная томография (SPECT) считается более чувствительной методикой для пациентов с АФС и выявляет диффузную гипоперфузию в кортикальных отделах головного мозга более чем у 70% пациентов с головной болью, депрессией, легкими КН, расстройствами личности, не имевших изменений при МРТ. Эти данные демонстрируют, что ПАФС-ассоциированная сосудистая деменция связана с гибелью нейронов в кортикальном слое, преимущественно обусловленной иммуноопосредованным тромбозом мелких сосудов головного мозга [3].
Роль стрессовых факторов
Выраженные и длительные стрессовые факторы, в свою очередь, могут провоцировать каскад иммунных реакций, приводящих к хроническому аутоиммунному воспалению, который угнетает нейрогенез и нейропластичность и как следствие – ведет к КН [74]. Важно помнить, что эти же иммунные механизмы запускаются при депрессии, таким образом, выявляется тесная взаимосвязь между ИВРЗ, РТДС, стрессом и КН (см. рисунок) [75].
Роль РТДС
В последние годы широко обсуждается влияние РТДС (в частности, депрессии) на развитие когнитивного дефицита у пациентов с ИВРЗ (чаще РА, СКВ, ББ). О связи КН и РТДС при АФС в доступных нам литературных источниках информации найти не удалось. По данным различных авторов, депрессия и хроническая усталость значимо ассоциируются с КН при СКВ в 17–80% случаев [75, 76]. В работе Т.А. Лисицыной и соавт. установлено, что КН при СКВ в первую очередь ассоциируются с длительностью РТДС, наличием дистимии, высоким уровнем тревоги по госпитальной шкале тревоги и депрессии (HADS; 8 баллов и более), хроническим психосоциальным стрессом и ОНМК в анамнезе [31]. При РА КН, как правило, не связаны с длительностью заболевания или использованием ГК, но ассоциируются с депрессивными эпизодами, дистимией, повышенным уровнем тревоги, а нарушения логического мышления, в частности с апатической аффективностью, высокой и умеренной воспалительной активностью, в том числе наличием внесуставных проявлений РА, повышенным уровнем провоспалительных цитокинов [77, 78]. При ББ КН ассоциируются с возрастом, наличием и выраженностью депрессивного эпизода, хроническим психосоциальным стрессом и мелкоочаговым поражением головного мозга [80].
Диагностика КН
Не существует общепринятых рекомендаций относительно использования конкретных методик для выявления КН у больных АФС. Наиболее приемлемой методикой для диагностики КН при ИВРЗ является Монреальская шкала оценки КН (Montreal Cognitive Assessment – MoCA), так как чувствительность ее выше, чем у других подобных шкал, в частности краткой шкалы оценки психического статуса (Mini-Mental State Examination – MMSE) [64, 80]. Тем не менее эти шкалы не регистрируют нарушений логического мышления, их можно выявить лишь в ходе полуструктурированного интервью или с помощью психологических методик. Важно понимать, что КН, обусловленные разными причинами, будут иметь соответствующие различия и требовать индивидуального подхода к их терапии.
Качество жизни
Не существует специфичного для АФС опросника КЖСЗ, поэтому в некоторых работах авторы используют общепринятый опросник SF-36 [82]. По данным, полученным с помощью этого метода, у пациентов с ПАФС физические показатели здоровья оказались выше, а психические – ниже, чем в группах с СКВ и вторичным АФС [83]. Наличие социальной поддержки и информирование пациентов об их болезни значительно улучшает качество жизни пациентов с АФС [84].
Нередко изменения показателей КЖСЗ опережают динамику клинических проявлений заболевания, поэтому они могут быть использованы в качестве вспомогательных критериев эффективности лечения уже на ранних сроках болезни [85].
Влияние психофармакотерапии на приверженность лечению
В настоящее время имеются немногочисленные данные, подтверждающие точку зрения, что проведение адекватной психофармакотерапии ПР, учитывающей особенности психопатологической структуры, может способствовать не только редукции тревожно-депрессивных расстройств, но и улучшению течения и прогноза ИВРЗ [30, 77, 84].
Депрессия также является одной из основных причин плохой комплаентности, что приводит к частым обострениям и как следствие – увеличению затрат на лечение [87]. Известно, что наличие депрессии у пациента с хроническим соматическим заболеванием увеличивает риск некомплаентности проводимой терапии в 3 раза. Возможно, это обусловлено тем, что депрессия приводит к потере надежды на выздоровление, не позволяет пациенту верить в пользу и эффективность назначенного лечения, ведет к социальной изоляции и ограничению контактов с врачом [30]. Нельзя недооценивать тот факт, что КН как одно из проявлений различных ПР (как РТДС, и в частности депрессии, так и расстройств шизофренического спектра), являются одним из основных предикторов социальной изоляции и низкой приверженности лечению этих психиатрических пациентов, а также основной причиной тяжелого социального бремени как для самих больных, так и для их семей и общества. В свою очередь, адекватная терапия РТДС (в частности, депрессии) может способствовать доверительным отношениям между врачом-ревматологом и пациентом, а также большей приверженности терапии ИВРЗ, в том числе АФС.
Несмотря на высокую частоту встречаемости депрессии у больных ИВРЗ, чаще всего она остается нераспознанной и нелеченой. Это связано с тем, что все внимание обращено на основные иммунопатологические аспекты болезни, а депрессию рассматривают в качестве «нормальной» реакции на хроническое заболевание. Лишь немногие пациенты с ИВРЗ и депрессией готовы обсуждать проблемы своего настроения с лечащим врачом. Большинство больных либо не осознают, что находятся в депрессивном состоянии, и связывают все симптомы с ИВРЗ, либо считают, что смогут с ними справиться при улучшении соматического состояния, и не придают им значения. В результате только 25% пациентов с ИВРЗ и депрессией получают адекватную психофармакологическую и психотерапевтическую помощь. Выявление депрессии осложнено также тем, что некоторая симптоматика ИВРЗ совпадает с проявлениями депрессии (например, хроническая усталость, двигательная заторможенность, уменьшение массы тела, бессонница, снижение аппетита). Кроме того, диагностика депрессии затруднена тем, что у ревматолога, как и у врачей других специальностей, зачастую не хватает информированности и времени для того, чтобы обсудить с пациентом что-либо помимо проблем, связанных с соматическим заболеванием [30].
Таким образом, проблема своевременного выявления и лечения ПР у больных АФС в ревматологической практике чрезвычайно значима с точки зрения медицинских, социальных и экономических последствий и требует междисциплинарного подхода к ведению пациентов с участием ревматологов, психиатров, неврологов и медицинских психологов.
Психофармокотерапия ПР при АФС
Общепринятых рекомендаций по диагностике и терапии ПР у больных ИВРЗ, в том числе АФС, не существует. Рекомендации Европейской лиги по борьбе с ревматизмом (EULAR), а также национальные Британские рекомендации по выявлению и лечению депрессии у больных хроническими заболеваниями призывают в случае выявления у пациентов с ИВРЗ, в частности СКВ, симптомов, позволяющих заподозрить ПР, направить пациента к психиатру и провести обследование, сходное с тем, что используется у больных с подобными симптомами, не страдающих ИВРЗ. Психофармакотерапия ПР у пациентов с ИВРЗ существенно не отличается от таковой у пациентов без ИВРЗ. С учетом европейских рекомендаций и на основании собственного большого опыта в 2017 г. в нашей стране ФГБНУ «НИИР им. В.А. Насоновой» совместно с Московским НИИ психиатрии разработаны общие рекомендации по диагностике и терапии ПР при ИВРЗ. Особенность данных рекомендаций состоит в доказанной эффективности монотерапии с применением небольших доз индивидуально подобранных психофармакологических препаратов, а также практической значимости аффективно-стрессовой модели в разработке психотерапевтической тактики [88].
Пациенты с ПАФС вынуждены принимать множество препаратов различных групп (антиагреганты, антикоагулянты, аминохинолиновые препараты), при вторичном АФС список этих препаратов еще больше расширяется (ГК, цитостатики, генно-инженерные биологические препараты). Как следствие, врач-психиатр должен учитывать возможные нежелательные явления, связанные с приемом психотропных препаратов, а также лекарственные взаимодействия при их назначении. В основном описывают варианты нежелательных сочетаний, обусловленных как метаболизмом препаратов (вовлечение в метаболизм одинаковых ферментов системы цитохрома Р450, которая участвует в клиренсе более 90% всех лекарств, что обусловливает их конкуренцию), так и потенцированием общих негативных эффектов (вне зависимости от механизма возникновения).
В связи с широким использованием селективных ингибиторов обратного захвата серотонина в качестве антидепрессантов в литературе чаще всего встречаются статьи, посвященные значению именно этой группы препаратов в механизмах лекарственных взаимодействий. Использование данных антидепрессантов может сопровождаться такими нежелательными явлениями, как желудочно-кишечные и внутричерепные кровотечения, обусловленные увеличением внутрижелудочной секреции и ингибированием проникновения серотонина в тромбоциты [89], поэтому селективные ингибиторы обратного захвата серотонина могут усиливать риск кровотечения у пациентов, получающих ульцерогенные препараты или лекарства, влияющие на гемостаз. Трициклический антидепрессант кломипрамин также имеет серотонинергический механизм действия и как следствие – может взаимодействовать схожим образом с указанными лекарственными средствами. Кровоточивость может сопровождаться образованием экхимозов, гематом, петехий, носовыми кровотечениями, а также угрожающими жизни кровоизлияниями. Также важно помнить, что такие нежелательные явления, связанные с приемом миртазапина и клозапина, как нейтропения и агранулоцитоз, могут усугубиться при использовании у этих пациентов иммуносупрессантов и привести к тяжелым инфекциям. Вероятность удлинения интервала QT при приеме хлопромазина нужно учитывать при назначении гидроксихлорохина, так как этот аминохинолиновый препарат может сам по себе вызвать вышеуказанный эффект [89]. В свою очередь, требуются дальнейшие исследования роли системы цитохрома Р450, так как о большинстве ферментов, которые вовлекаются в метаболизм лекарственных средств, имеются лишь теоретические данные.
Таким образом, информация о нежелательных явлениях при совместном назначении психотропных препаратов и лекарств, необходимых для лечения ИВРЗ, крайне ограничена, особенно мало исследований посвящено взаимодействиям с генно-инженерными биологическими препаратами.
Учитывая патогенетическую связь ПР и КН у больных АФС с синтезом аФЛ, можно было бы ожидать, что препараты, применяемые для лечения АФС, уменьшают симптомы ПР и КН. И действительно, известно, что нестероидные противовоспалительные препараты (в частности, ацетилсалициловая кислота), антикоагулянты и омега-3 уменьшают выраженность психотической, депрессивной симптоматики и КН [3, 10]. Гидроксихлорохин, также назначаемый при АФС, способен предотвратить связывание комплекса аβ2-ГП I с фосфолипидами мембран и оказать позитивный эффект в отношении не только проявлений АФС, но и симптомов ПР и КН. Однако исследования эффективности гидроксихлорохина при болезни Альцгеймера и шизофрении не показало значимой пользы [3]. С другой стороны, известно, что препараты лития, карбамазепин и вальпроаты, используемые в психиатрии для лечения БАР, влияют на содержание арахидоновой кислоты и уменьшают выраженность воспаления, что может оказаться полезным для лечения АФС [3].
Заключение
Учитывая высокую частоту ПР и КН у больных АФС, а также опираясь на мнение зарубежных коллег в случае атипичного течения ПР, резистентности ПР к психотропной терапии, выявления многоочаговых изменений в белом веществе головного мозга при МРТ головы или деменции у пациентов моложе 50 лет, развития аномальных непроизвольных движений или эмболии легочной артерии на фоне или без приема нейролептиков, упорной мигрени, указаний пациента на перенесенные им венозные тромбозы и/или ОНМК/преходящие нарушения мозгового кровообращения до 50 лет, невынашивание беременности или сопутствующий диагноз СКВ, можно рекомендовать обследование данных пациентов психиатрической практики на наличие аФЛ и АФС.
Изучение ПР и КН у больных АФС представляет собой крайне актуальную междисциплинарную задачу в связи с их широкой распространенностью и выраженным негативным влиянием на приверженность лечению, качество жизни и прогноз данного ИВРЗ. Разработка алгоритмов диагностики и терапии ПР и КН у больных АФС с внедрением партнерской модели помощи является перспективным научно-практическим направлением будущих исследований.
About the authors
A. B. Borisova
Moscow Research Institute of Psychiatry – branch of Serbskiy National Medical Research Center for Psychiatry and Addiction
Author for correspondence.
Email: desolatorius@yandex.ru
ORCID iD: 0000-0001-6802-0268
мл. науч. сотр. отд-ния психических расстройств при соматических заболеваниях
Russian Federation, MoscowT. A. Lisitsyna
Nasonova Research Institute of Rheumatology
Email: desolatorius@yandex.ru
ORCID iD: 0000-0001-9437-406X
д.м.н., вед. науч. сотр. лаб. сосудистой ревматологии
Russian Federation, MoscowD. Yu. Veltishchev
Moscow Research Institute of Psychiatry – branch of Serbskiy National Medical Research Center for Psychiatry and Addiction; Pirogov Russian National Research Medical University
Email: desolatorius@yandex.ru
д.м.н., проф. каф. психиатрии
T. M. Reshetnyak
Nasonova Research Institute of Rheumatology; Russian Medical Academy of Continuous Professional Education
Email: desolatorius@yandex.ru
ResearcherId: T-9886-2018
д.м.н., проф. каф. ревматологии; рук. лаб. сосудистой ревматологии
O. F. Seravina
Moscow Research Institute of Psychiatry – branch of Serbskiy National Medical Research Center for Psychiatry and Addiction
Email: desolatorius@yandex.ru
науч. сотр. отд-ния психических расстройств при соматических заболеваниях
Russian Federation, MoscowO. B. Kovalevskaya
Moscow Research Institute of Psychiatry – branch of Serbskiy National Medical Research Center for Psychiatry and Addiction
Email: desolatorius@yandex.ru
науч. сотр. отд-ния психических расстройств при соматических заболеваниях
Russian Federation, MoscowV. N. Krasnov
Moscow Research Institute of Psychiatry – branch of Serbskiy National Medical Research Center for Psychiatry and Addiction; Pirogov Russian National Research Medical University
Email: desolatorius@yandex.ru
ResearcherId: A-5117-2013
рук. отд.; зав. каф. психиатрии
Russian Federation, MoscowE. L. Nasonov
Nasonova Research Institute of Rheumatology
Email: desolatorius@yandex.ru
науч. рук.
Russian Federation, MoscowReferences
- Российские клинические рекомендации. Ревматология. Под ред. Е.Л. Насонова. М.: ГЭОТАР-Медиа, 2017: Решетняк Т.М. Антифосфолипидный синдром; с. 137-41 [Russian clinical recommendations. Rheumatology. edited by E.L. Nasonov. Moscow: GEOTAR-Media, 2017: Reshetnyak TM. Antiphospholipid syndrome; p. 137-41 (In Russ.)].
- Cervera R. Antiphospholipid syndrome. Thromb Res. 2017;151(1):43-7. doi: 10.1016/j.mpmed.2017.11.006
- Rege S, Mackworth-Young C. Antiphospholipid antibodies as biomarkers in psychiatry: review of psychiatric manifestations in antiphospholipid syndrome. Translate Develop Psychiatry. 2015;3(1):25452. doi: 10.3402/tdp.v3.25452
- Ricarte IF, Dutra LA, Abrantes FF, et al. Neurologic manifestations of antiphospholipid syndrome. Lupus. 2018. doi: 10.1177/0961203318776110
- Graf J. Central Nervous System Manifestations of Antiphospholipid Syndrome. Rheum Dis Clin North Am. 2017;43(4):547-60. doi: 10.1016/j.rdc.2017.06.004
- Regina P, Pnina R, Natur A, Levy Y. Anti-phospholipid syndrome associated with schizophrenia description of five patients and review of the literature. Immunol Res. 2017;65(2):438-46. doi: 10.1007/s12026-017-8895-1
- Avari JN, Young RC. A patient with bipolar disorder and antiphospholipid syndrome. J Geriatr Psychiatry Neurol. 2012;25(1):26-8. doi: 10.1177/0891988712436691
- Gris JC, Nobile B, Bouvier S. Neuropsychiatric presentations of antiphospholipid antibodies. Thromb Res. 2015;135(S1):S56-S59. doi: 10.1016/S0049-3848(15)50445-3
- Hallab A, Naveed S, Altibi A, et al. Association of psychosis with antiphospholipid antibody syndrome: A systematic review of clinical studies. Gen Hosp Psychiatry. 2018;50:137-47. doi: 10.1016/j.genhosppsych.2017.11.005
- Hoirisch-Clapauch S, Nardi AE. Psychiatric remission with warfarin: Should psychosis be addressed as plasminogen activator imbalance? Med Hypotheses. 2013;80(2):137-41. doi: 10.1016/j.mehy.2012.11.011
- Cardinal RN, Shah DN, Edwards CJ, et al. Psychosis and catatonia as a first presentation of antiphospholipid syndrome. Br J Psychiatry. 2009;195(3):268. doi: 10.1192/bjp.195.3.272
- Shabana M, Shalaby M, Alhumayed SAA. Paediatric case report: Primary antiphospholipid syndrome presented with non-thrombotic neurological picture psychosis; treat by antidepressants alone? Int J Rheum Dis. 2009;12(2):170-3. doi: 10.1111/j.1756-185X.2009.01401.x
- Raza H, Epstein SA, Pao M, Rosenstein DL. Mania: Psychiatric Manifestations of the Antiphospholipid Syndrome. Psychosomatics. 2008;49(5):438-41. doi: 10.1176/appi.psy.49.5.438
- Li CH, Chou MC, Liu CK, Lai CL. Antiphospholipid syndrome presenting as progressive neuropsychiatric disorders: Two case reports. Neuropsy Dis Treatment. 2013;9:739-42. doi: 10.2147/NDT.S44140
- Sadetski M, Tourinho Moretto ML, et al. Frequency of psychological alterations in primary antiphospholipid syndrome: preliminary study. Lupus. 2018;27(5):837-40. doi: 10.1177/0961203317751063
- Gris JC, Cyprien F, Bouvier S, et al. Antiphospholipid antibodies are associated with positive screening for common mental disorders in women with previous pregnancy loss. The NOHA-PSY observational study. World J Biol Psychiatry. 2019;Jan;20(1):51-63. doi: 10.1080/15622975.2017.1333146
- Costa SP, Lage LV, da Mota LM. Fibromyalgia in primary antiphospholipid (Hughes) syndrome. Lupus. 2011;20(11):1182-6. doi: 10.1177/0961203311411962
- Лисицына Т.А., Вельтищев Д.Ю., Серавина О.Ф. и др. Сравнительный анализ расстройств тревожно-депрессивного спектра у больных ревматическими заболеваниями. Терапевтический архив. 2018;90(5):30-7 [Lisitsyna TA, Veltishhev DJu, Seravina OF, et al. Comparative analysis of anxiety-depressive spectrum disorders in patients with rheumatic diseases. Therapeutic Аrchive. 2018;90(5):30-7 (In Russ.)]. doi: 10.26442/terarkh201890530-37
- Katzav A, Ben-Ziv T, Blank M, et al. Antibody-specific behavioral effects: Intracerebroventricular injection of antiphospholipid antibodies induces hyperactive behavior while anti-ribosomal-P antibodies induces depression and smell deficits in mice. J Neuroimmunol. 2014;272(1-2):10-5. doi: 10.1016/j.jneuroim.2014.04.003
- Frauenknecht K, Katzav A, Weiss Lavi R, et al. Mice with experimental antiphospholipid syndrome display hippocampal dysfunction and a reduction of dendritic complexity in hippocampal CA1 neurones. Neuropathol App Neurobiol. 2015;41(5):657-71. doi: 10.1111/nan.12180
- Frauenknecht K, Katzav A, Grimm C, et al. Neurological impairment in experimental antiphospholipid syndrome is associated with increased ligand binding to hippocampal and cortical serotonergic 5-HT1A receptors. Immunobiology. 2013;218(4):517-26. doi: 10.1016/ j.imbio.2012.06.011
- Frauenknecht K, Katzav A, Grimm C, et al. Altered receptor binding densities in experimental antiphospholipid syndrome despite only moderately enhanced autoantibody levels and absence of behavioral features. Immunobiology. 2014;219(5):341-9. doi: 10.1016/j.imbio.2013.11.006
- Postal M, Lapa AT, Sinicato NA, et al. Depressive symptoms are associated with tumor necrosis factor alpha in systemic lupus erythematosus. J Neuroinflam. 2016;13(1):1-7. doi: 10.1186/s12974-015-0471-9
- Koshiyama D, Kirihara K, Tada M, et al. Electrophysiological evidence for abnormal glutamate-GABA association following psychosis onset. Translat Psychiatry. 2018;8(1). doi: 10.1038/s41398-018-0261-0
- Duman RS, Sanacora G, Krystal JH. Altered Connectivity in Depression: GABA and Glutamate Neurotransmitter Deficits and Reversal by Novel Treatments. Neuron. 2019;102(1):75-90. doi: 10.1016/ j.neuron.2019.03.013
- Lewis DA. Inhibitory neurons in human cortical circuits: Substrate for cognitive dysfunction in schizophrenia. Curr Opin Neurobiol. 2014;26:22-6. doi: 10.1016/j.conb.2013.11.003
- Orhan F, Fatouros-Bergman H, Goiny M, et al. CSF GABA is reduced in first-episode psychosis and associates to symptom severity. Mol Psychiatry. 2018;23(5):1244-50. doi: 10.1038/mp.2017.25
- Tisseverasinghe A, Peschken C, Hitchon C. Anxiety and Mood Disorders in Systemic Lupus Erythematosus: Current Insights and Future Directions. Curr Rheumatol Reports. 2018;20(12):85. doi: 10.1007/s11926-018-0797-2
- Strawbridge R, Arnone D, Danese A, et al. Inflammation and clinical response to treatment in depression: A meta-analysis. Eur Neuropsychopharmacol. 2015. doi: 10.1016/j.euroneuro.2015.06.007
- Лисицына Т.А., Вельтищев Д.Ю., Насонов Е.Л. Стрессовые факторы и депрессивные расстройства при ревматических заболеваниях. Научно-практическая ревматология. 2013;51(2):98-103 [Lisitsyna TA, Veltishchev DYu, Nasonov EL. Stressors and depressive disorders in rheumatic diseases. Stressors and depressive disorders in rheumatic diseases. Rheumatology Science and Practice. 2013;51(2):98-103 (In Russ.)]. doi: 10.14412/1995-4484-2013-634
- Лисицына Т.А., Вельтищев Д.Ю., Краснов В.Н. и др. Клинико-патогенетические взаимосвязи иммуновоспалительных ревматических заболеваний и психических расстройств. Клиническая медицина. 2014:12-20 [Lisitsina TA, Veltishchev DYu, Krasnov VN, et al. Clinical and pathogenetic relationships between immuno-inflammatory rheumatic diseases and psychic disorders. Klinicheskaja medicina. 2014:12-20 (In Russ.)].
- Kao CH, Lan JL, Hsieh JF, et al. Evaluation of regional cerebral blood flow with 99mTc-HMPAO in primary antiphospholipid antibody syndrome. J Nuclear Med. 1999;40(9):1446-50.
- Решетняк Т.М., Середавкина Н.В., Насонов Е.Л. и др. Гипергомоцистеинемия – фактор риска тромбоза при антифосфолипидном синдроме? Тромбоз, гемостаз и реология. 2019 [Reshetnyak TM, Seredavkina NV, Nasonov EL, et al. Is hyperhomocysteinemia a risk factor of thrombosis in antiphospholipid syndrome? Tromboz, gemostaz i reologiya. 2019 (In Russ.)]. doi: 10.25555/THR.2019.2.0878
- Ezeoke A, Mellor A, Buckley P, Miller B. A systematic, quantitative review of blood autoantibodies in schizophrenia. Schizophr Res. 2013;150(1):245-51. doi: 10.1016/j.schres.2013.07.029
- Yelnik CM, Kozora E, Appenzeller S. Non-stroke Central Neurologic Manifestations in Antiphospholipid Syndrome. Curr Rheumatol Reports. 2016;18(2):1-9. doi: 10.1007/s11926-016-0568-x
- Sokol DK, O’Brien RS, Wagenknecht DR, et al. Antiphospholipid antibodies in blood and cerebrospinal fluids of patients with psychosis. J Neuroimmunol. 2007. doi: 10.1016/j.jneuroim.2007.08.002
- Sirota P, Bogdanov I, Katzav A, et al. Reduced anticardiolipin antibodies in first episode and chronic schizophrenia. Psychiatry Res. 2006;144(2-3):211-6. doi: 10.1016/j.psychres.2006.02.002
- Общероссийская общественная организация «Ассоциация ревматологов России». Федеральные клинические рекомендации по диагностике и лечению системной красной волчанки. 2013; с. 1-41 [Assosiation of rheumatologists of Russia. Federal’nye klinicheskie rekomendacii po diagnostike i lecheniyu sistemnoj krasnoj volchanki. 2013; p. 1-41 (In Russ.)].
- Masopust J, Malý R, Vališ M. Risk of venous thromboembolism during treatment with antipsychotic agents. Psychiatry Clin Neurosci. 2012;66:541-52. doi: 10.1111/pcn.12001
- Delluc A, Rousseau A, Le Galudec M, et al. Prevalence of antiphospholipid antibodies in psychiatric patients users and non-users of antipsychotics. Br J Haematol. 2014;164:272-9. doi: 10.1111/bjh.12627
- Федеральные клинические рекомендации по диагностике и лечению психических расстройств эпилепсии. 2013 [Federal clinical guidelines for the diagnosis and treatment of mental disorders of epilepsy. 2013 (In Russ.)].
- Sanna G, D’Cruz D, Cuadrado MJ. Cerebral Manifestations in the Antiphospholipid (Hughes) Syndrome. Rheum Dis Clin North Am. 2006;32(3):465-90. doi: 10.1016/j.rdc.2006.05.010
- Devinsky O, Schein A, Najjar S. Epilepsy associated with systemic autoimmune disorders. Epilepsy Curr. 2013;3(2):62-8. doi: 10.5698/1535-7597-13.2.62
- Liimatainen S, Peltola M, Fallah M, et al. The high prevalence of antiphospholipid antibodies in refractory focal epilepsy is related to recurrent seizures. Eur J Neurol. 2009;16:134-41. doi: 10.1111/j.1468-1331.2008.02373.x
- Abreu MM, Danowski A, Wahl DG, et al. The relevance of “non-criteria” clinical manifestations of antiphospholipid syndrome: 14th International Congress on Antiphospholipid Antibodies Technical Task Force Report on Antiphospholipid Syndrome Clinical Features. Autoimmun Rev. 2015;14(5):401-14. doi: 10.1016/j.autrev.2015.01.002
- Krause I, Lev S, Fraser A, et al. Close association between valvar heart disease and central nervous system manifestations in the antiphospholipid syndrome. Ann Rheum Dis. 2005;64. Issue 10. doi: 10.1136/ard.2004.032813
- Cimaz R, Meroni PL, Shoenfeld Y. Epilepsy as part of systemic lupus erythematosus and systemic antiphospholipid syndrome (Hughes syndrome). Lupus. 2006;15(4):191-7. doi: 10.1191/0961203306lu2272rr
- Peltola JT, Haapala AM, Isojärvi JI, et al. Antiphospholipid and antinuclear antibodies in patients with epilepsy or new-onset seizure disorders. Am J Med. 2000. doi: 10.1016/S0002-9343(00)00617-3
- Hawro T, Bogucki A, Krupińska-Kun M, et al. Intractable headaches, ischemic stroke, and seizures are linked to the presence of anti-β2GPI antibodies in patients with systemic lupus erythematosus. PLoS ONE. 2015. doi: 10.1371/journal.pone.0119911
- Ranua J, Luoma K, Peltola J, et al. Anticardiolipin and antinuclear antibodies in epilepsy - A population-based cross-sectional study. Epilepsy Res. 2004. doi: 10.1016/j.eplepsyres.2003.12.004
- Peluso S, Antenora A, De Rosa A, et al. Antiphospholipid-related chorea. Front Neurol. 2012. doi: 10.3389/fneur.2012.00150
- Nagano J, Sudo N, Nagaoka S, et al. Life events, emotional responsiveness, and the functional prognosis of patients with rheumatoid arthritis. BioPsychoSoc Med. 2015. doi: 10.1186/s13030-015-0043-3
- Ищенко Д.А., Вельтищев Д.Ю., Ковалевская О.Б. и др. Психотравмирующие факторы и расстройства тревожно-депрессивного спектра при болезни Бехчета (междисциплинарное исследование). Журнал неврологии и психиатрии им. С.С. Корсакова. 2014 [Ishchen- ko DA, Veltishchev DYu, Kovalevskaya O.B, et al. Psychotraumatic factors and disorders of the anxiety-depressive spectrum in Behcet’s disease (interdisciplinary study). S.S. Korsakov Journal of Neurology and Psychiatry. 2014 (In Russ.)].
- Manolache L, Petrescu-Seceleanu D, Benea V. Life events involvement in psoriasis onset/recurrence. Int J Dermatol. 2010. doi: 10.1111/j.1365-4632.2009.04367.x
- Stojanovich L, Marisavljevich D. Stress as a trigger of autoimmune disease. Autoimmun Rev. 2008;7(3):209-13. doi: 10.1016/j.autrev.2007.11.007
- Dube SR, Fairweather D, Pearson WS, et al. Cumulative childhood stress and autoimmune diseases in adults. Psychosomatic Med. 2009. doi: 10.1097/PSY.0b013e3181907888
- Wegman HL, Stetler C. A meta-analytic review of the effects of childhood abuse on medical outcomes in adulthood. Psychosomatic Med. 2009. doi: 10.1097/PSY.0b013e3181bb2b46
- Stojanovich L. The catastrophic antiphospholipid syndrome in Serbia: Diagnostic and management problems. Clin Rev Allergy Immunol. 2009;36(2-3):98-103. doi: 10.1007/s12016-008-8102-1
- Лызлов А.В., Серавина О.Ф., Ковалевская О.Б. Аффективность как структурообразующая основа антропологических пространств: философия, психология, психиатрия. Вопросы психологии. 2010 [Lyz- lov AV, Seravina OF, Kovalevskaja OB. Affectivity as a structure-forming basis of anthropological spaces: philosophy, psychology, psychiatry. Voprosy psihologii. 2010 (In Russ.)].
- Yelnik CM, Kozora E, Appenzeller S. Cognitive disorders and antiphospholipid antibodies. Autoimmun Rev. 2016;15(12):1193-8. doi: 10.1016/j.autrev.2016.09.002
- Cervera R, Piette JC, Font J, et al; Euro-Phospholipid Project Group. Antiphospholipid syndrome: Clinical and immunologic manifestations and patterns of disease expression in a cohort of 1,000 patients. Arthrit Rheumat. 2002. doi: 10.1002/art.10187
- Калашникова Л.А. Цереброваскулярные нарушения при антифосфолипидном синдроме. Анналы клинической и экспериментальной неврологии. 2011:39-43 [Kalashnikova LA. Cerebrovascular disorders in antiphospholipid syndrome. Annals of clinical and experimental neurology. 2011:39-43 (In Russ.)].
- Chapman J, Abu-Katash M, Inzelberg R, et al. Prevalence and clinical features of dementia associated with the antiphospholipid syndrome and circulating anticoagulants. J Neurol Sci. 2002. doi: 10.1016/S0022-510X(02)00271-X
- Kozora E, Hanly JG, Lapteva L, Filley CM. Cognitive dysfunction in systemic lupus erythematosus: Past, present, and future. Arthrit Rheumat. 2008. doi: 10.1002/art.23991
- Alarcón GS, Cianfrini L, Bradley LA, et al; Lumina Study Group. Systemic lupus erythematosus in three ethnic groups. X. Measuring cognitive impairment with the cognitive symptoms inventory. Arthrit Care Res. 2002. doi: 10.1002/art.10457
- Vargas JV, Vaz CJ. Evaluation of central nervous system involvement in SLE patients. Screening psychiatric manifestations – a systematic review. Acta Reumatol Port. 2014;39:208-17.
- Denburg SD, Carbotte RM, Ginsberg JS, Denburg JA. The relationship of antiphospholipid antibodies to cognitive function in patients with systemic lupus erythematosus. J Int Neuropsychol Soc. 1997.
- Kozora E, Erkan D, Zhang L, et al. Cognitive dysfunction in antiphospholipid antibody (aPL)-negative systemic lupus erythematosus (SLE) versus aPL-positive non-SLE patients. Clin Exper Rheumatol. 2014;32(1):34-40.
- Weiss R, Bitton A, Ben Shimon M, et al. Annexin A2, autoimmunity, anxiety and depression. J Autoimmun. 2016;73:92-9. doi: 10.1016/j.jaut.2016.06.011
- Nalli C, Iodice A, Andreoli L, et al. Long-term neurodevelopmental outcome of children born to prospectively followed pregnancies of women with systemic lupus erythematosus and/or antiphospholipid syndrome. Lupus. 2017;26(5):552-8. doi: 10.1177/0961203317694960
- Katzav A, Faust-Socher A, Kvapil F, et al. Antiphospholipid syndrome induction exacerbates a transgenic Alzheimer disease model on a female background. Neurobiol Aging. 2011. doi: 10.1016/j.neurobiolaging.2009.02.007
- Herz J. Apolipoprotein E receptors in the nervous system. Curr Opin Lipidol. 2009. doi: 10.1097/MOL.0b013e32832d3a10
- Atzeni F, Pipitone N, Iaccarino L, et al. Rheumatic diseases and autoimmune vascular dementia. Autoimmun Rev. 2017. doi: 10.1016/j.autrev.2017.10.011
- Donzis EJ, Tronson NC. Modulation of learning and memory by cytokines: Signaling mechanisms and long term consequences. Neurobiol Learning Memory. 2014. doi: 10.1016/j.nlm.2014.08.008
- Brites D, Fernandes A. Neuroinflammation and Depression: Microglia Activation, Extracellular Microvesicles and microRNA Dysregulation. Front Cell Neurosci. 2015. doi: 10.3389/fncel.2015.00476
- Mackay M. Lupus brain fog: a biologic perspective on cognitive impairment, depression, and fatigue in systemic lupus erythematosus. Immunol Res. 2015;63(1-3):26-37. doi: 10.1007/s12026-015-8716-3
- Cavaco S, Martins Da Silva A, Santos E, et al. Are cognitive and olfactory dysfunctions in neuropsychiatric lupus erythematosus dependent on anxiety or depression? J Rheumatol. 2012;39(4):770-6. doi: 10.3899/jrheum.110574
- DiMatteo MR, Lepper HS, Croghan TW. Depression is a risk factor for noncompliance with medical treatment meta-analysis of the effects of anxiety and depression on patient adherence. Arch Int Med. 2000. doi: 10.1001/archinte.160.14.2101
- Лисицына Т.А., Зелтынь А.Е., Вельтищев Д.Ю. и др. Когнитивные нарушения и расстройства тревожно-депрессивного спектра у больных ревматоидным артритом. Журнал неврологии и психиатрии. 2012 [Lisitsyna TA, Zeltyn AE, Veltishchev D.Yu, et al. Cognitive impairment and anxiety-depressive disorders in patients with rheumatoid arthritis. Zhurnal nevrologii i psihiatrii. 2012 (In Russ.)].
- Овчаров П.С., Лисицына Т.А., Вельтищев Д.Ю. и др. Когнитивные нарушения при болезни Бехчета. Журнал неврологии и психиатрии. 2019:10-6 [Ovcharov PS, Lisitsyna TA, Veltishchev DYu, et al. Cognitive disorders in Behçet’s disease. Zhurnal nevrologii i psihiatrii. 2019:10-6 (In Russ.)]. doi: 10.17116/jnevro201911902110
- Nantes SG, Su J, Dhaliwal A, et al. Performance of screening tests for cognitive impairment in systemic lupus erythematosus. J Rheumatol. 2017;44(11):1583-9. doi: 10.3899/jrheum.161125
- Georgopoulou S, Efraimidou S, Maclennan SJ, et al. Antiphospholipid (Hughes) syndrome: description of population and health-related quality of life (HRQoL) using the SF-36. Lupus. 2015; p. 174-9. doi: 10.1177/0961203314551809
- Georgopoulou S, Efraimidou S, MacLennan SJ et al. The relationship between social support and health-related quality of life in patients with antiphospholipid (hughes) syndrome. Modern Rheumatol. 2018;28(1):147-55. doi: 10.1080/14397595.2017.1317319
- Воробьева Л.Д., Асеева Е.А. Значение качества жизни, связанного со здоровьем, у больных системной красной волчанкой и современные инструменты его оценки. Cовременная ревматология. 2017;11(4):62-72 [Vorobyeva LD, Aseeva EA. Importance of health-related quality of life and its current assessment tools in patients with systemic lupus erythematosus. Sovremennaya Revmatologiya = Modern Rheumatology Journal. 2017;11(4):62-72 (In Russ.)]. doi: 10/14412/1996-7012-2017-4-62-72.
- Вельтищев Д.Ю., Марченко А.С., Серавина О.Ф., Ковалевская ОБ. Аффективно-стрессовая модель депрессии: практическое внедрение в ревматологической практике. Психиатрия и психофармакотерапия. 2009. [Vel’tishhev DJu, Marchenko AS, Seravina OF, Kovalevskaya OB. Affective-stress model of depression: practical implementation in rheumatological practice. Psychiatry and Psychopharmacotherapy. 2009 (In Russ.)].
- Alsowaida N, Alrasheed M, Mayet A, et al. Medication adherence, depression and disease activity among patients with systemic lupus erythematosus. Lupus. 2017:1-6. doi: 10.1177/0961203317725585
- Российские клинические рекомендации. Ревматология. Под ред. Е.Л. Насонова. М.: ГЭОТАР-Медиа, 2017: Лисицына Т.А., Вельтищев Д.Ю., Серавина О.Ф. и др. Рекомендации по диагностике и лечению психических расстройств при ревматических заболеваниях; с. 411-34 [Russian clinical recommendations. Rheumatology. edited by Nasonov EL. Moscow: GEOTAR-Media. 2017: Lisicyna TA, Vel’tishchev DYu, Seravina OF, et al. Recommendations for the diagnosis and treatment of mental disorders in rheumatic diseases; p. 411-34 (In Russ.)].
- Yuet WC, Derasari D, Sivoravong J, et al. Selective Serotonin Reuptake Inhibitor Use and Risk of Gastrointestinal and Intracranial Bleeding. J Am Osteopathic Assoc. 2019;119(2):102. doi: 10.7556/jaoa.2019.016
- Frew JW. The clinical significance of drug interactions between dermatological and psychoactive medications. Dermatol Therapy. 2014;27(1):1-11. doi: 10.1111/dth.12003
Supplementary files




